首页 > 游戏攻略 >最强蜗牛龙珠许愿怎么选

最强蜗牛龙珠许愿怎么选

来源:互联网 2020-06-29 17:24:33

最强蜗牛龙珠优先选什么?龙珠怎么获得?统计了最新的神龙许愿奖励,一起来看看龙珠许愿攻略吧!

一、限定类:

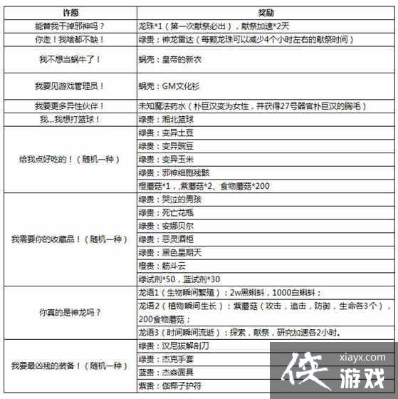
注:许愿“能替我干掉邪神吗?”第一次必出龙珠,优先推荐大家选择这个!

最强蜗牛龙珠许愿怎么选

二、非限定类:

最强蜗牛龙珠许愿怎么选

三、神龙剧情:

最强蜗牛龙珠许愿怎么选

本次关于龙珠许愿的攻略就到这里啦!

侠游戏发布此文仅为了传递信息,不代表侠游戏网站认同其观点或证实其描述

热游推荐

更多
湘ICP备14008430号-1 湘公网安备 43070302000280号
All Rights Reserved
本站为非盈利网站,不接受任何广告。本站所有软件,都由网友
上传,如有侵犯你的版权,请发邮件给xiayx666@163.com
抵制不良色情、反动、暴力游戏。注意自我保护,谨防受骗上当。
适度游戏益脑,沉迷游戏伤身。合理安排时间,享受健康生活。