首页 > 游戏攻略 >最强蜗牛龙珠优先选什么

最强蜗牛龙珠优先选什么

来源:互联网 2020-07-14 13:46:51

最强蜗牛龙珠优先选什么?龙珠怎么获得?统计了最新的神龙许愿奖励,一起来看看龙珠许愿攻略吧!

最强蜗牛游戏中玩家消耗龙族进行神龙许愿,许愿后选择需要的道具,许多玩家都不知道最强蜗牛龙珠优先选什么,接下来小编就给大家带来了龙珠优先选择攻略,快来一起看看吧!

最强蜗牛龙珠优先选什么

龙珠优先选择攻略

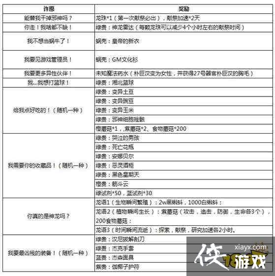
许愿只会出现一次的就归为限定类了;第5、10、15、16次召唤神龙会触发神龙剧情,具体奖励见表格。

一、限定类:

注:许愿“能替我干掉邪神吗?”第一次必出龙珠,优先推荐大家选择这个!

最强蜗牛龙珠优先选什么

二、非限定类:

最强蜗牛龙珠优先选什么

三、神龙剧情:

最强蜗牛龙珠优先选什么

每献祭龙珠5次真神龙出现1次(第5*n次出) 一共3次

真神龙出现第一次:大客户礼包(2000白蝌蚪、50k黑蝌蚪、5许愿币)、低等龙晶(100绿试剂、100蓝试剂)

真神龙出现第二次:大客户礼包(2000白蝌蚪、50k黑蝌蚪、5许愿币)、红龙蛋(孵化巨龙儿孙)

真神龙出现第三次:红龙鳞(14号器官:移植后,所有巨龙类儿孙防御+10%、获得1800巨龙进化点)、红龙晶(13号器官:移植后,攻击+50、巨龙形态下,攻击+60、获得1800巨龙进化点)、装备:红龙角(攻击+40、敏捷+60;巨龙形态下,攻击+48、敏捷+72)

之后(第16次)献祭一颗龙珠:3*大(阉)客(割)户(版)礼包(1000白蝌蚪、20k黑蝌蚪、2许愿币)

正版神龙出现第2次给红龙蛋(解锁神龙儿孙),把龙蛋吃了,龙妈会上门

第3次,会被蛞蝓龙暗杀,然后神龙二世会来

以上就是小编整理的关于《最强蜗牛》龙珠优先选择攻略的全部内容。

侠游戏发布此文仅为了传递信息,不代表侠游戏网站认同其观点或证实其描述

热游推荐

更多
湘ICP备14008430号-1 湘公网安备 43070302000280号
All Rights Reserved
本站为非盈利网站,不接受任何广告。本站所有软件,都由网友
上传,如有侵犯你的版权,请发邮件给xiayx666@163.com
抵制不良色情、反动、暴力游戏。注意自我保护,谨防受骗上当。
适度游戏益脑,沉迷游戏伤身。合理安排时间,享受健康生活。