首页 > 游戏攻略 >魔兽争霸3第十章攻略

魔兽争霸3第十章攻略

来源:互联网 2021-02-13 10:23:17

魔兽争霸3《命运之路II月神的秘密》第十章攻略

魔兽争霸3第十章攻略

地图备注:

黄色字体代表地名;

蓝色字体代表NPC或特殊功能;

红色字体代表怪物或其营地;(带下划线的怪物表示领主级别)

魔兽争霸3第十章攻略

接着是BOSS篇,一张图,仅供参考:

魔兽争霸3第十章攻略

接下来是花费时间最多的隐藏篇,一张图:

魔兽争霸3第十章攻略

以及整理好的任务篇,一张图,本章任务包括赏金悬赏任务:

魔兽争霸3第十章攻略

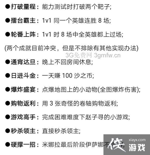
最后是激动人心的成就:

魔兽争霸3第十章攻略

物品合成部分:

魔兽争霸3第十章攻略

魔兽争霸3第十章攻略

魔兽争霸3第十章攻略

魔兽争霸3第十章攻略

第十章商店物品更新:

魔兽争霸3第十章攻略

第十章物品掉落及任务奖励更新:

魔兽争霸3第十章攻略

侠游戏发布此文仅为了传递信息,不代表侠游戏网站认同其观点或证实其描述

热游推荐

更多
湘ICP备14008430号-1 湘公网安备 43070302000280号
All Rights Reserved
本站为非盈利网站,不接受任何广告。本站所有软件,都由网友
上传,如有侵犯你的版权,请发邮件给xiayx666@163.com
抵制不良色情、反动、暴力游戏。注意自我保护,谨防受骗上当。
适度游戏益脑,沉迷游戏伤身。合理安排时间,享受健康生活。