《无主之地3》中有着众多的传奇装备,这些装备的掉落地点各不相同,而且有些只有在混乱4难度才能掉落,下边就给大家带来无主之地3传奇装备掉落表,大家可以来看一看。
传奇装备掉落表
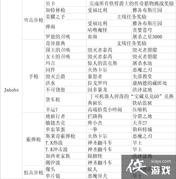
翻译自外网大佬Tonydml整理的掉落表,此版包含游戏本体、万圣节副本、马里旺副本、DLC1的全部橙装,说明:
1、大部分橙装都可以世界掉落,小部分只能特定掉落
2、红色名字的装备只能在混乱等级4掉落
3、DLC掉落的橙装只能在相应的DLC世界掉落
一、武器
阿特拉斯和秘藏之子

达尔

亥伯龙

雅各布斯

马里旺

泰迪尔

托格

【更正】核子和奶油分离器的掉落地点反了
弗拉多夫

二、护盾

三、神器

四、职业模组

五、手雷模组

侠游戏发布此文仅为了传递信息,不代表侠游戏网站认同其观点或证实其描述