抓住小丑吧是FGO在本奥特祭活动第6天再度复刻的梅菲斯特超高难副本,那么梅菲斯特高难该怎么打,有什么值得注意的机制,推荐什么从者来打呢?接下来就让我们一起了解一下吧。

FGO梅菲斯特高难抓住小丑吧
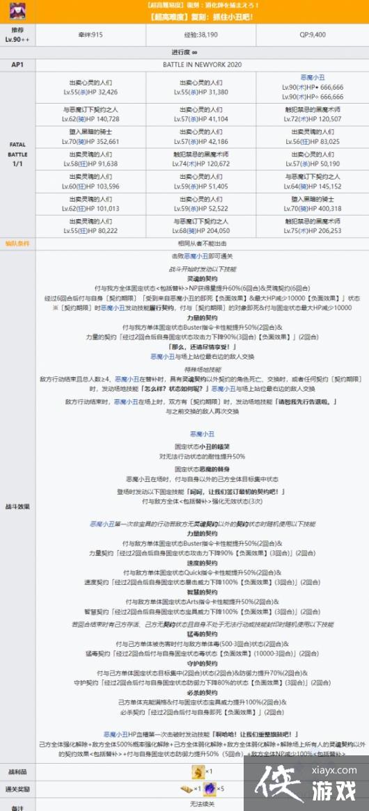
1.敌方配置
敌人为小丑梅菲斯特(666666/666666)和20个小怪,击败小丑即可通关。
开局赋予我我方3次强化无效,赋予灵魂契约状态,效果为6回合后赋予我方即死效果,不可解除,赋予我方单体红卡性能提升效果,2回合后降低攻击力。放完buff小丑退到后排,在7回合后回来,如果小怪被击杀或我方成员替换,下一回合小丑就会再次上来。且出来之后下一回合不满足上述条件,小丑则会驻留。
小丑break解除敌方全体强化,,提升防御力并减少敌方100%NP。
小丑在场时其他小怪会带嘲讽。并且会赋予我方各种小型契约,都是各种debuff,或增益2回合后减益。

2.通关思路
依然可以用摩根狂娜之类的输出爆破,开局带上伊阿宋之类的弱解插件带嘲讽礼装给输出弱解,也可以用陈宫,上一些无关紧要的buff顶掉3次弱化,其他拐带上杀狐梅林,后排带嘲讽插件和奥伯龙,第一回合打掉一个小怪,第二回合小丑上来之后,上第一轮buff宝具+暴击击破小丑,让小丑打死插件后会继续留在场上,再上最后一轮buff输出宝具+暴击打死小丑。
需要注意的是buff需要分2次上,因为break之后会被强化解除,另外每次也需要一张红卡暴击。
如果嫌麻烦的话就继续摩/卑/梵+梅呆慢慢打吧。

侠游戏发布此文仅为了传递信息,不代表侠游戏网站认同其观点或证实其描述