戈尔贡三姐妹高难,指的是FGO在本奥特祭活动第6天再度复刻的超高难副本美丽的戈耳工三姊妹,那么戈尔贡三姐妹该怎么打,有什么值得注意的机制呢?接下来就让我们一起了解一下吧。

FGO戈尔贡三姐妹高难怎么打
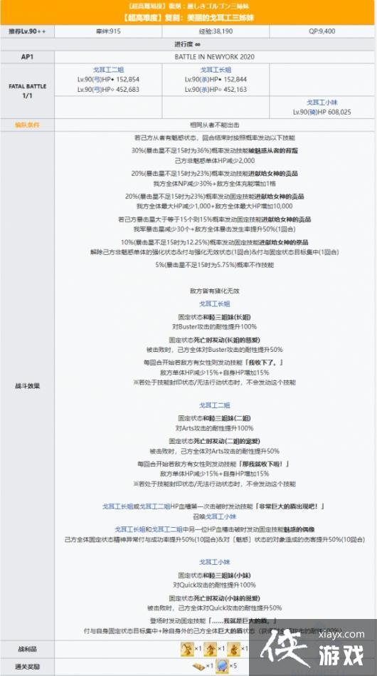
1.敌方配置
敌人为斯忒诺(152844/452163)和尤瑞艾莉(152854/452683),大姐或二姐break会召唤美杜莎(608025)。
大姐持100%红卡耐性,二姐持100%蓝卡耐性,R姐持绿卡耐性,被击败时会赋予全体50%自身的耐性效果。
我方有女性从者时,敌方会每回合减少我方HP,并提升自身HP,break时赋予自身精神异常成功率提升和对魅惑伤害提升。
有概率使用强化解除的技能,或强化无效技能。

2.通关思路
可以直接使用狂娜爆破,依然是常规组队,梅林+狂娜+陈宫+奥伯龙+杀狐,收尾互换陈宫嘲讽自己发射,二面狂娜红卡暴击R姐后开宝具,正常2回合就能爆破。
或者使用始皇帝恩奇都单挑也行,带上弱化解除纹章即可。

侠游戏发布此文仅为了传递信息,不代表侠游戏网站认同其观点或证实其描述