首页 > 游戏攻略 >《FGO》剑龙娘超高难本攻略

《FGO》剑龙娘超高难本攻略

来源:3DM 2023-03-25 15:53:30

FGO在本奥特祭活动第7天再度复刻了剑龙娘的超高难副本绯红的勇者传说HD重制版,那么剑龙娘高难该怎么打,有什么值得注意的机制呢?接下来就让我们一起了解一下绯红的勇者传说HD重制版该怎么打吧。

《FGO》剑龙娘超高难本攻略

《FGO》剑龙娘超高难本攻略:

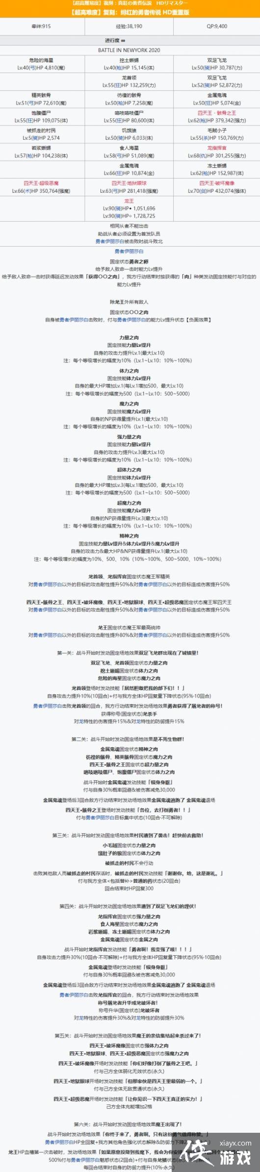
1.敌方配置

本关锁龙娘助战且龙娘必须首发(今年的龙娘是开了强化本的龙娘,所以3技能50%NP就能用),龙娘被击败则关卡失败。

关卡一共是6关,龙娘每次击败敌人都可以获得各种buff,还有一些隐藏的彩蛋达成也能获得各种buff。

第一关5个小怪,彩蛋4回合内击破可获得10回合必中。

第二关6个小怪,金属幽灵有概率回避且3回合后会逃跑,需尽快击破,彩蛋4回合结束获得10个暴击星。

第三关不要击杀村民就行,彩蛋2T结束战斗我方HP回复提升。

第四关一样有金属幽灵,彩蛋3T结束战斗我方全体增加50%NP。

第五关恶魔登场会赋予全体充能2格,大眼会赋予全体无敌贯通,彩蛋8回合内结束战斗我方全体技能CD减少6回合。

第六关开局龙娘血量回满,龙娘外其他从者强化解除&防御力下降,敌人break1魅惑龙娘2T,赋予自身每回合结束提升10%防御力状态。彩蛋是完成前面所有彩蛋,敌人攻击力会下降,我方指令卡性能、NP获得量和暴击星掉落率提升。

《FGO》剑龙娘超高难本攻略

基础机制

《FGO》剑龙娘超高难本攻略

隐藏彩蛋

2.通关思路

击杀尽可能留给龙娘,尤其是第一关的龙首领一定得让龙娘吃,彩蛋的话尽可能完成,不完成影响也不大,本关是可以让龙娘单挑的,想要更加稳定一点也可以龙娘+梅林C呆,有水BB的话也可以带个水BB,后排再带一些其他拐,正常也是可以无脑过,魔术礼装可以带阿特拉斯院制服,用于解除最终BOSS的魅惑。

侠游戏发布此文仅为了传递信息,不代表侠游戏网站认同其观点或证实其描述

热游推荐

更多
湘ICP备14008430号-1 湘公网安备 43070302000280号
All Rights Reserved
本站为非盈利网站,不接受任何广告。本站所有软件,都由网友
上传,如有侵犯你的版权,请发邮件给xiayx666@163.com
抵制不良色情、反动、暴力游戏。注意自我保护,谨防受骗上当。
适度游戏益脑,沉迷游戏伤身。合理安排时间,享受健康生活。