xiayx 8月5日消息,当地时间周一,Cloudflare 发布了一份报告,指控 AI 初创公司 Perplexity 在网站已明确标注禁止 AI 抓取的情况下仍进行抓取,并通过改变身份标识规避拦截规则。

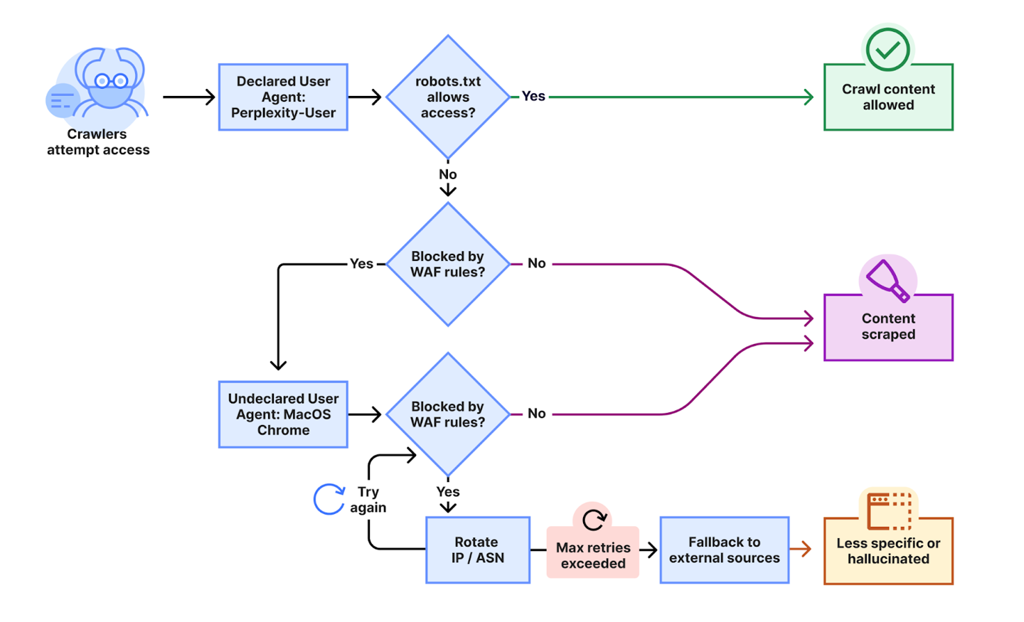
报告显示,Perplexity 忽略网站 robots.txt 文件(用于告知搜索引擎和 AI 公司哪些页面可供索引)及针对其已知爬虫的拦截规则,调整 UA 和 ASN 信息,通过更换身份和网络地址等手段绕过屏蔽并抓取大量内容。

Cloudflare 称,他们通过“机器学习与网络信号相结合”的方式,识别出了 Perplexity 爬虫的特征,其行为涉及“数万个域名,每天数百万次请求”。
针对指控,Perplexity 发言人 Jesse Dwyer 表示:Cloudflare 的博文是“销售噱头”,并表示文中截图“显示没有内容被访问”。在后续邮件中,Dwyer 进一步否认,称 Cloudflare 提到的机器人“甚至不是我们的”。
Cloudflare 表示,其调查源于客户投诉 —— 部分客户已在 robots 文件中添加规则并专门拦截 Perplexity 的已知爬虫,但仍遭其抓取。Cloudflare 测试后确认属实。
作为回应,Cloudflare 已将 Perplexity 的爬虫移出认证名单(用于标识合法爬虫),并添加新的技术拦截其行为。
xiayx注意到,这并非 Perplexity 首次面临此类指控。去年《Wired》等媒体也曾指控 Perplexity 抄袭其内容;首席执行官 Aravind Srinivas 在 Disrupt 2024 大会上面对媒体问询却不敢回答。
参考资料:
《Perplexity is using stealth, undeclared crawlers to evade website no-crawl directives》
侠游戏发布此文仅为了传递信息,不代表侠游戏网站认同其观点或证实其描述