首页 > 游戏攻略 >夜勤人2无尽宝库全武器解锁方法 武器怎么解锁

夜勤人2无尽宝库全武器解锁方法 武器怎么解锁

来源:gamesky 2025-11-23 17:33:31

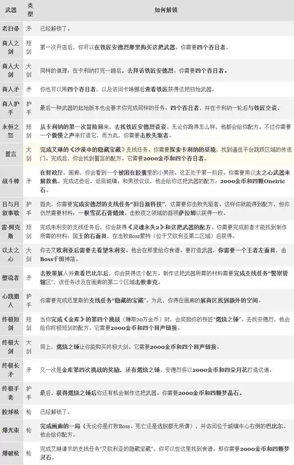
《夜勤人2无尽宝库》中共有20个武器,想知道各个武器分别应该怎么解锁的玩家请看下方为大家带来的《夜勤人2无尽宝库》全武器解锁方法,希望能够帮助到大家。

*本文内容为AI翻译

即使你完成了金库的第四个挑战(抢先体验中最后一个),你仍然可以自由漫游,解锁你可能缺少的武器。

夜勤人2无尽宝库全武器解锁方法 武器怎么解锁

侠游戏发布此文仅为了传递信息,不代表侠游戏网站认同其观点或证实其描述

热游推荐

更多
湘ICP备14008430号-1 湘公网安备 43070302000280号
All Rights Reserved
本站为非盈利网站,不接受任何广告。本站所有软件,都由网友
上传,如有侵犯你的版权,请发邮件给xiayx666@163.com
抵制不良色情、反动、暴力游戏。注意自我保护,谨防受骗上当。
适度游戏益脑,沉迷游戏伤身。合理安排时间,享受健康生活。