
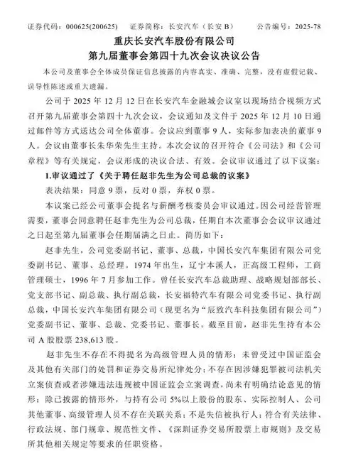
2025年12月13日,长安汽车发布第九届董事会第四十九次会议决议公告,宣布审议通过聘任赵非为公司总裁的议案。
长期稳定更新的攒劲资源: >>>点此立即查看<<<
赵非,1974年生,辽宁本溪人,正高级工程师,拥有工商管理硕士学位,自1996年7月起参加工作。现任公司党委副书记、董事、总裁,同时担任中国长安汽车集团有限公司党委副书记、董事、总经理职务。
其职业生涯长期服务于企业核心管理岗位,曾历任长安汽车总裁助理、战略规划部部长及党支部书记、副总裁、执行副总裁,长安福特汽车有限公司党委书记、执行副总裁,并在中国长安汽车集团有限公司(现更名为“辰致汽车科技集团有限公司”)担任党委副书记、董事、总裁、党委书记及董事长等要职。截至目前,赵非持有本公司A股股票238,613股。
此次任命填补了长安汽车总裁职位长达八个月的空缺。此前,公司于今年4月11日公告,王俊因工作变动提交书面辞职报告,辞去公司总裁职务,并不再担任公司任何其他职务。
侠游戏发布此文仅为了传递信息,不代表侠游戏网站认同其观点或证实其描述