首页 > web3 >比特币挖矿难度详解:原理、调整机制与影响因素

比特币挖矿难度详解:原理、调整机制与影响因素

来源:jb51 2025-12-26 17:59:47

比特币的兴起吸引了全球众多矿工参与,其中,挖矿难度是影响挖矿成本与收益的核心指标。那么,比特币挖矿难度究竟是什么?其调整机制又是如何运作的?本文将为您全面解析这一关键概念。

基于工作量证明(PoW)的挖矿机制是众多区块链网络的基石。矿工通过执行复杂的计算任务来验证交易、维护网络安全,并将交易打包成新区块添加到区块链中。作为回报,矿工将获得区块奖励,即新生成的加密货币。

虚拟币交易推荐使用币安交易所进行交易

苹果用户和电脑端用户也可以直接进入币安官网下载:点击访问币安官网下载注册

安卓用户可以直接下载币安安装包:点击下载币安安装包

工作量证明算法要求矿工解决特定数学难题来竞争记账权。这些难题的复杂程度与整个网络的总计算能力(即哈希率)直接相关,并会根据矿工数量和算力变化进行动态调整。

比特币挖矿难度详解:原理、调整机制与影响因素

挖矿难度的定义

比特币挖矿难度量化了矿工完成工作量证明任务所需的计算复杂度,是衡量挖矿投入与产出的关键参数。

在比特币网络中,矿工通过解决密码学难题来竞争打包新区块的权利。随着参与矿工的增加或算力的提升,网络会通过提高难度来确保新区块的平均生成时间稳定在10分钟左右。这一难度调整大约每两周(即每产生2016个区块)自动进行一次,是保障比特币网络稳定运行的核心机制。

挖矿难度的本质是调整一个名为“目标值”的阈值。矿工需要计算出一个低于该目标值的哈希值才算成功。目标值越小,意味着符合条件的哈希值越难找到,挖矿难度也就越大。当全网算力增强时,系统会降低目标值以提高难度,从而维持恒定的出块速度。

这一机制对于网络健康至关重要:难度过低会导致区块生成过快,可能引发网络不稳定;难度过高则会拖慢交易确认速度,影响用户体验。

比特币挖矿难度详解:原理、调整机制与影响因素

挖矿难度的调整机制

比特币挖矿难度通过动态调整“目标值”来实现。矿工需要寻找一个低于该目标值的有效哈希值。目标值的大小直接决定了挖矿的难易程度。当全网算力提升、挖矿速度加快时,系统会调低目标值以增加难度,从而确保区块生成间隔回归到10分钟的平均水平。

以2018年的情况为例,当时比特币网络算力大幅增长,导致出块速度加快。为了维持设计目标,系统通过调整目标值提高了挖矿难度,迫使矿工投入更多计算资源。

比特币协议规定,每产生2016个区块(约两周时间)进行一次难度调整,核心目标是使平均出块时间稳定在10分钟。具体规则如下:

如果这2016个区块的实际生成时间少于20160分钟(即14天),表明网络算力增加,系统将上调挖矿难度以减缓出块速度。

反之,如果实际生成时间超过14天,则表明算力下降,系统将下调难度以加速出块。

此外,协议还设定了单次难度调整的幅度限制,通常变化范围不超过+300%或-75%,以防止在算力剧烈波动时网络出现不稳定。

比特币挖矿难度详解:原理、调整机制与影响因素

影响挖矿难度的主要因素

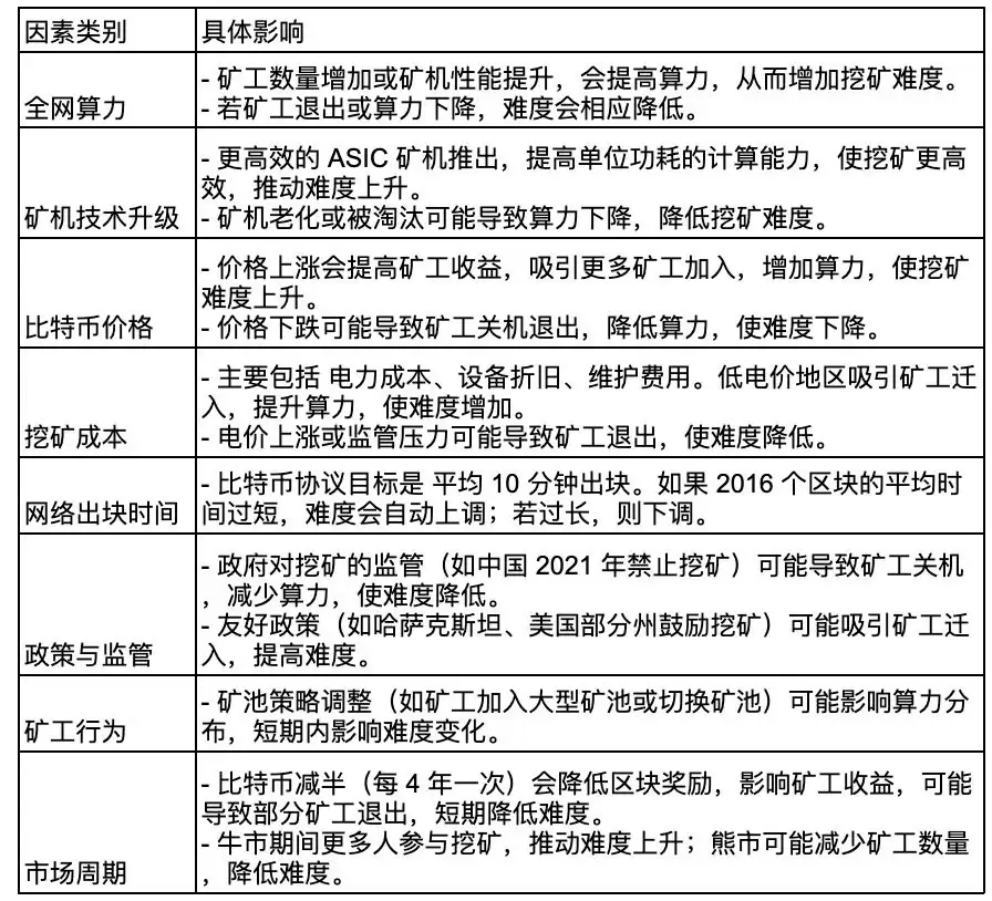
比特币挖矿难度受到多重因素影响:全网算力的增减是直接动因;矿机技术的迭代升级会推高难度,而矿工退出或设备老化则会降低难度;比特币价格波动通过影响矿工收益预期来间接调节难度;此外,挖矿成本、政策监管、矿工行为模式以及市场周期(如减半事件)都会对矿工参与度和全网算力产生深远影响,进而作用于难度调整。

比特币挖矿难度详解:原理、调整机制与影响因素

以下是各个影响因素的详细分析:

1. 全网算力

全网算力是指网络中所有矿工贡献的计算能力总和。它是决定挖矿难度最直接的因素。

算力增加:当新矿工加入或现有矿工升级更强大的矿机(如ASIC)时,全网算力上升。更强的计算能力意味着更容易找到有效哈希,为了维持10分钟的出块间隔,系统必须提高挖矿难度。

算力减少:当矿工因设备老化、电力成本过高或币价下跌而退出时,全网算力下降。此时,系统会降低难度,以确保剩余的矿工仍能在合理时间内产出新区块。

矿机效率:高效能矿机的普及会迅速推高全网算力,从而直接导致挖矿难度攀升。

比特币挖矿难度详解:原理、调整机制与影响因素

2. 矿机技术升级

矿机硬件技术的进步是驱动算力增长和难度上升的核心动力。

ASIC矿机:专为比特币挖矿设计的ASIC矿机,其计算效率远超传统的GPU。新一代ASIC矿机的投入使用会大幅提升全网算力,继而触发难度上调。

设备迭代:随着时间推移,老旧矿机的能效比下降,可能无法盈利而被迫关机,这会导致算力暂时性下降和难度下调。矿工为保持竞争力会不断更新设备,从而形成技术驱动的难度上升循环。

能效创新:矿机在算力和能耗比上的持续优化,使得单位电力能产生更多计算,降低了挖矿的边际成本,吸引更多资本投入,进一步推高了全网算力和挖矿难度。

比特币挖矿难度详解:原理、调整机制与影响因素

3. 比特币价格

比特币价格直接影响矿工的盈利预期,从而左右其投入或退出的决策,最终反映在算力和难度上。

价格上涨:币价上涨时,挖矿收益增加,吸引更多资本和矿工入场,算力随之增长,难度上调。

价格下跌:币价下跌会侵蚀矿工利润,特别是使用高成本电力和老旧设备的矿工可能面临亏损而关机,导致算力流失,难度下调。

市场波动:剧烈的价格波动会引发算力的短期不稳定。在牛市预期下,矿工倾向于提前布局、增加投入;而在熊市期间,则可能收缩战线或观望。

比特币挖矿难度详解:原理、调整机制与影响因素

4. 挖矿成本

挖矿的盈利与否取决于收益与成本的平衡,成本变化会显著影响矿工的参与意愿。

电力成本:电力是挖矿最主要的运营成本。电价上涨会直接压缩利润空间,迫使高电费地区的矿工退出,导致算力下降和难度下调。

设备折旧与维护:矿机作为固定资产会折旧,维护成本也会随使用年限增加。当设备不再具备经济性时,矿工可能选择关机或更新,这会影响算力的稳定性。

综合运营成本:包括矿场建设、散热、人工等在内的运营管理费用,也会影响整体挖矿的经济模型,进而影响矿工群体的规模和算力水平。

比特币挖矿难度详解:原理、调整机制与影响因素

5. 网络出块时间

出块时间是难度调整的直接触发器和衡量标准。

出块过快:如果在2016个区块周期内,实际出块时间短于14天,表明当前难度设定偏低,算力过剩,系统将在下次调整时提高难度。

出块过慢:如果实际出块时间长于14天,表明难度设定过高或算力不足,系统将下调难度以帮助网络恢复正常的出块节奏。

这一反馈机制是比特币网络保持弹性和稳定性的关键。

比特币挖矿难度详解:原理、调整机制与影响因素

6. 政策与监管

不同国家和地区的政策导向对挖矿产业的分布和规模有决定性影响。

友好政策:一些地区(如部分美国州、哈萨克斯坦)提供廉价的电力或税收优惠,吸引矿工聚集,形成算力中心,从而推高全球网络的整体难度。

限制或禁止政策:如中国在2021年全面清退比特币挖矿,导致大量算力短期内离线,全网算力骤降,随后触发了难度的大幅下调。这类政策会直接且剧烈地改变全球算力格局。

比特币挖矿难度详解:原理、调整机制与影响因素

7. 矿工行为

矿工个体和矿池的集体行为会影响算力的分布和稳定性。

矿池集中度:大部分矿工选择加入矿池以平滑收益。如果少数大型矿池掌控了过高的算力比例,可能带来中心化风险,其算力的任何重大变动都会直接影响全网难度。

矿池策略:矿池的费率模式、奖励分配机制以及它们之间的竞争,会影响矿工的流向,从而引起算力在不同池之间的迁移,这种迁移可能在短期内影响出块速度。

比特币挖矿难度详解:原理、调整机制与影响因素

8. 市场周期与减半

比特币的周期性事件和宏观市场环境对矿工长期决策有深远影响。

市场周期:在牛市,高利润吸引大量新增算力,难度持续攀升。在熊市,利润萎缩导致算力出清,难度进入下降或平稳期。

减半事件:大约每四年,比特币区块奖励减半,矿工单位算力的收入直接腰斩。这会迫使效率最低的矿工退出市场,算力经历洗牌,难度随之调整,直到在新的收益平衡点上重新稳定。

比特币挖矿难度详解:原理、调整机制与影响因素

总结

比特币挖矿难度调整是一个精妙的自动化机制,它确保了网络在面对算力剧烈波动时,依然能保持出块速度和系统安全性的稳定。理解这一机制,不仅有助于矿工制定更优的运营策略,也能帮助投资者更深入地洞察比特币市场的内在逻辑。

随着加密行业的发展和外部环境的变化,挖矿难度将继续动态演变。无论是行业参与者还是观察者,持续关注这一指标的变化,都是把握比特币生态脉搏的重要方式。

侠游戏发布此文仅为了传递信息,不代表侠游戏网站认同其观点或证实其描述

湘ICP备14008430号-1 湘公网安备 43070302000280号
All Rights Reserved
本站为非盈利网站,不接受任何广告。本站所有软件,都由网友
上传,如有侵犯你的版权,请发邮件给xiayx666@163.com
抵制不良色情、反动、暴力游戏。注意自我保护,谨防受骗上当。
适度游戏益脑,沉迷游戏伤身。合理安排时间,享受健康生活。