首页 > web3 >什么是Mango Network(MGO)币?MGO项目背景、代币经济学与未来价格预测

什么是Mango Network(MGO)币?MGO项目背景、代币经济学与未来价格预测

来源:jb51 2026-01-26 10:11:33

什么是Mango Network(MGO)币?MGO项目背景、代币经济学与未来价格预测

Mango Network (MGO) 是一种创新的多虚拟机 (VM) 全链基础设施,它充分利用 OPStack 和 MoveVM 的优势,打造高效的区块链,支持无缝的跨链通信和多虚拟机互操作性。凭借增强的兼容性、可扩展性、多链可操作性以及对开发者友好的设计,Mango Network 正在获得强劲的市场关注,并有望在未来的区块链创新中发挥关键作用。

虚拟币交易推荐使用币安交易所进行交易

苹果用户和电脑端用户也可以直接进入币安官网下载:点击访问币安官网下载注册

安卓用户可以直接下载币安安装包:点击下载币安安装包

本文将介绍 Mango Network、MGO 代币信息以及未来价格展望。

Mango Network是什么?

Mango Network 是一个支持多虚拟机 (VM) 的 Layer 1 公链。它旨在提供完整的全链基础设施,以解决 Web3 应用和 DeFi 协议中常见的用户体验碎片化和流动性问题。Mango Network 利用 OPStack 技术和 MoveVM 的优势,支持跨链通信和多虚拟机互操作性,为开发者和用户提供高效、安全且模块化的基础设施。

这一突破性进展不仅增强了平台的可扩展性,而且促进了异构链之间的互操作性,解决了链上资本流动性分散这一长期存在的问题。

Mango Network 利用 Move 编程语言和并行执行技术,实现了近 30 万 TPS 的吞吐量,提供安全、高性能的 Web3 环境。此外,它还集成了零知识 (ZK) 技术,以保护交易隐私,为用户提供最高级别的安全保障。

什么是Mango Network(MGO)币?MGO项目背景、代币经济学与未来价格预测

此外,Mango Network 支持去中心化流动性质押、借贷、权益证明 (PoS)和游戏钓鱼等应用,为Web 3.0用户带来多元化的优势和新的自由。该项目旨在构建一个全面、安全且用户友好的数字平台,使用户能够最大限度地发挥区块链技术的潜力。

芒果网络发展团队及投资吸引力

在团队构成方面,Mango Network 由经验丰富的 Web3 行业专业人士组成。大多数团队成员拥有技术背景,其中许多人毕业于知名大学。

其中,首席技术官David Brouwer是一位经验丰富的技术开发人员,精通Move、Solidity和Rust,并对Move语言进行了深入研究。David还参与了Libra技术社区的早期建设,在利用GPT开发人工智能应用、构建高性能交易网络和复杂合约应用方面拥有丰富的经验。

首席执行官 Benjamin Kittie 毕业于新加坡国立大学,在加入 Mango 之前,曾在全球交易所 HTX(前身为火币)担任高级分析师。

凭借其创新技术,Mango Network 已筹集到 1350 万美元的资金。投资者包括 KuCoin Ventures、Connectito Capital、T Fund 以及多家香港家族办公室。

什么是Mango Network(MGO)币?MGO项目背景、代币经济学与未来价格预测

Mango 网络的工作原理及其技术架构

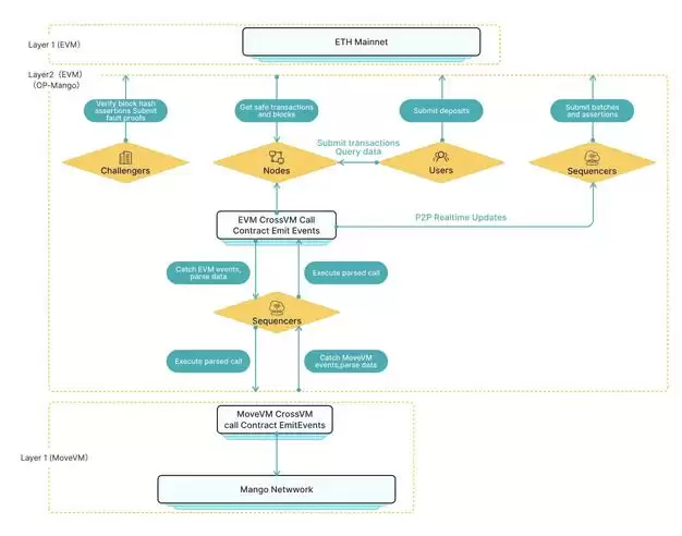
多虚拟机全链基础设施

Mango 的第一层解决方案为开发者和用户提供安全、模块化且高性能的 Web3 基础架构。该方案的交易处理速度高达每秒 297,450 笔交易 (TPS),在提供卓越性能的同时,也保持了高度的可扩展性和互操作性。

OP-Mango 是一款基于 OPStack 的 Layer 2 解决方案,它提供强大的跨链通信能力,使其区别于现有的 Layer 2 解决方案。OP-Mango 通过跨链通信协议集成了以太坊的 EVM 层和 Mango 的 MoveVM 层。这种设计使得开发者能够充分利用两种虚拟机的优势,拓展应用场景,并为用户提供更全面的服务。Mango Network 结合 MoveVM 和 EVM,实现了跨链通信和多虚拟机互操作性,推动了区块链基础设施的创新。

什么是Mango Network(MGO)币?MGO项目背景、代币经济学与未来价格预测

技术架构

Mango Network 是一个基于多虚拟机 (Multi-VM) 架构的全链基础设施网络。其主要技术组件如下:

MoveVM: Move 是一种面向资源的编程语言,专为数字资产处理而设计。MoveVM 可处理 Move 合约执行、资产管理相关任务、复杂的业务逻辑处理以及并行执行。MoveVM 通过动态调度机制提高交易吞吐量和执行效率。

以太坊虚拟机 (EVM): EVM 是以太坊生态系统的内核,负责执行与以太坊兼容的智能合约。Mango Network 利用 EVM 的兼容性,支持将现有的以太坊应用进程无缝迁移到 Mango Network。

OP-Mango(跨虚拟机通信协议): OP-Mango 是一种用于在 Mango 网络上集成 MoveVM 和 EVM 的通信协议。它允许两个虚拟机共享数据并调用合约,从而实现虚拟机之间的协作和数据同步。具体来说,当 EVM 合约中发生事件时,OP-Mango 会捕获该事件并将其传输到 MoveVM,反之亦然,从而确保不同虚拟机之间的无缝交互。

其他技术特性

● 委托权益证明(DPoS):网络通过 DPoS 共识机制确保安全。验证者质押 MGO 代币来提议和验证区块,在维护网络完整性的同时获得奖励。

● 高可扩展性:通过结合链上执行、汇总机制和模块化基础设施,Mango Network 即使在高使用率下也能提供高吞吐量和低交易费用。

● 统一的用户体验:基于 Mango Network 构建的应用进程可以跨多个链访问功能和流动性,而不会出现碎片化,从而为开发者和最终用户提供无缝体验。

MGO币

MGO是Mango Network的原生代币,总发行量为100亿枚。它用于支付网络gas费、参与治理、促进生态系统发展和维护网络安全。

MGO币用途

Gas 费– MGO 用于支付 Mango 多虚拟机网络上的所有交易费用。

质押——验证者和委托者锁定 MGO 以参与共识过程并获得奖励。

治理——代币持有者有权对网络升级、提案和政策变更进行投票。

跨链操作 – MGO 简化了不同虚拟机之间的资产转移和 dApp 交互。

MGO 作为 Mango Network 的内核,将用户、开发者、验证者和投资者的利益和谐地结合在一起,形成一个单一的、可互操作的代币经济。

MGO币代币经济学

代币名称:芒果网络

符号:MGO

总供应量:100亿MGO

MGO币分配

POS 质押池 (20%):用于节点质押和验证,以确保网络去中心化和安全性。

基金会(20%):支持长期协议开发、战略合作伙伴关系、社区运营和开发者激励。

生态系统创新基金(17%):支持 DApp 开发、流动性提供和创新项目孵化。

团队和早期贡献者(15%):我们为内核开发团队和早期贡献者提供奖励和激励。

投资者和私募股权(13%):分配给参与初始投资轮的机构投资者。

公开销售和社区(10%):通过公开销售和社区活动进行分配,以增加代币流通和扩大社区参与。

做市和流动性(5%):用于中心化交易所(CEX)和去中心化交易所(DEX)的做市和流动性稳定。

什么是Mango Network(MGO)币?MGO项目背景、代币经济学与未来价格预测

MGO币价格

根据全球加密货币交易所BTCC的数据,截至1月15日上午11:43(当地时间),市值排名第571位的MGO交易价格为0.0207美元,较前24小时下跌0.27%。ICP的24小时最高价为0.022美元,但较2025年创下的历史最高价下跌约44.37%。

什么是Mango Network(MGO)币?MGO项目背景、代币经济学与未来价格预测

mgo价格

过去24小时内,MGO币下跌了0.62%,略逊于加密货币市场整体0.46%的跌幅。交易量激增91%,表明抛售压力增大。作为一种中等市值的山寨币,在当前市场环境下,MGO可能面临更大的下行压力。MGO的贝塔系数(对市场波动的敏感度)可能大于1,这意味着其表现可能优于市场。

技术分析

短期动能减弱,MGO价格跌破7日简单移动平均线(SMA)0.021055美元和30日指数移动平均线(EMA)0.020689美元。相对强弱指数(RSI)为52.12,尚未发出超卖信号。

技术分析师通常将主要移动平均线的下跌解读为卖出信号,表明可能出现进一步下跌趋势。MACD柱状图接近零轴,表明多头动能正在减弱。

Mango Network MGO币价格预测

如果 Mango Network 每秒 30 万笔交易 (TPS) 的处理速度在实际应用(DApp)中得到验证,其作为高性能 Layer 1 网络的价值可能会被重新评估。此外,它既能吸引以太坊 (EVM) 用户,又能提供 Move 语言的安全性,这对于开发者来说可能极具吸引力,并有望扩展整个生态系统。

由于该币种尚未在币安或 Coinbase 等顶级交易所上市,未来任何重大上市的消息都可能成为强大的催化剂。

因此,短期展望预测价格走势稳定,价格将维持在 0.02069 美元左右,直至 2026 年 1 月底。年度展望预测价格将逐步上涨,从 0.02117 美元左右上涨至 2026 年底的 0.03 美元高位。

许多分析预测,相对于当前价格,年增长率约为 5% 至 27%,但这很大程度上受到整体市场趋势(例如比特币)的影响。

结语

Mango Network 通过其创新的技术架构和多虚拟机支持,成功地解决了 Web3 和 DeFi 应用中的关键挑战,如用户体验割裂和流动性不足。其采用的 OP-Mango 二层网络、模块化架构、跨链通信协议及全链智能合约等内核机制,使得不同区块链之间的互操作性和资产流动性得到了极大的提升。Mango Network 的多VM特性,借助 MoveVM 和 EVM 的协同工作,Mango Network 不仅提供了一个高效、安全的基础设施,还为开发者和用户提供了灵活且便捷的跨链交互体验。随着 Mango Network 的发展,更多创新应用将能够在这一平台上蓬勃发展,为 Web3 生态系统的繁荣贡献力量。

未来,Mango Network 将继续推动全链互操作性发展,加强跨链流动性池的建设,并进一步优化其 SDK,为开发者提供更便利的工具,构建多样化的 Web3 应用。网络还计划通过扩展 验证节点和提升网络容量,即便在高流量期间也保持低 gas 费用,为广泛的区块链应用场景提供稳定、高效的支持。

到此这篇关于什么是Mango Network(MGO)币?MGO项目背景、代币经济学与未来价格预测的文章就介绍到这了,更多相关MGO币全面介绍内容请搜索xiayx以前的文章或继续浏览下面的相关文章,希望大家以后多多支持xiayx!

侠游戏发布此文仅为了传递信息,不代表侠游戏网站认同其观点或证实其描述

湘ICP备14008430号-1 湘公网安备 43070302000280号
All Rights Reserved
本站为非盈利网站,不接受任何广告。本站所有软件,都由网友
上传,如有侵犯你的版权,请发邮件给xiayx666@163.com
抵制不良色情、反动、暴力游戏。注意自我保护,谨防受骗上当。
适度游戏益脑,沉迷游戏伤身。合理安排时间,享受健康生活。