首页 > web3 >Mango Network (MGO) 币详解:项目背景、代币经济与前景分析

Mango Network (MGO) 币详解:项目背景、代币经济与前景分析

来源:jb51 2026-01-26 16:18:29

Mango Network (MGO) 币详解:项目背景、代币经济与前景分析

Mango Network (MGO) 是一个创新的多虚拟机全链基础设施,它结合了 OPStack 和 MoveVM 的优势,旨在构建一个高效、支持无缝跨链通信和多虚拟机互操作的区块链网络。凭借其出色的兼容性、可扩展性、多链操作性以及对开发者友好的设计,Mango Network 正吸引着市场的广泛关注,并有望在未来区块链发展中扮演重要角色。

虚拟币交易推荐使用币安交易所进行交易

苹果用户和电脑端用户也可以直接进入币安官网下载:点击访问币安官网下载注册

安卓用户可以直接下载币安安装包:点击下载币安安装包

本文将为您全面解读 Mango Network 项目、MGO 代币信息以及其市场前景。

Mango Network 项目简介

Mango Network 是一个支持多虚拟机的 Layer 1 公链,致力于提供完整的全链基础设施,以解决 Web3 应用和 DeFi 协议中常见的用户体验碎片化与流动性分散问题。该网络利用 OPStack 技术与 MoveVM 的优势,支持跨链通信和多虚拟机互操作性,为开发者与用户提供了一个高效、安全且模块化的基础设施平台。

这一技术突破不仅提升了平台的可扩展性,也促进了不同架构区块链之间的互操作性,有效应对了链上资本流动性分散的长期挑战。

Mango Network 采用 Move 编程语言和并行执行技术,实现了接近 30 万 TPS 的高吞吐量,为用户提供了一个安全且高性能的 Web3 环境。此外,它还集成了零知识证明技术,以增强交易隐私性,为用户资产提供更高级别的安全保障。

Mango Network (MGO) 币详解:项目背景、代币经济与前景分析

同时,Mango Network 支持去中心化流动性质押、借贷、权益证明以及链游等多种应用,为 Web3 用户带来多元化的体验。该项目旨在构建一个全面、安全且用户友好的数字生态,帮助用户充分释放区块链技术的潜力。

团队背景与融资情况

Mango Network 的团队由经验丰富的 Web3 行业专业人士构成,核心成员大多拥有深厚的技术背景和知名院校的教育经历。

其中,首席技术官 David Brouwer 是一位资深技术开发者,精通 Move、Solidity 和 Rust 等多种语言,并对 Move 语言有深入研究。他曾参与 Libra 技术社区的早期建设,在利用 GPT 开发 AI 应用、构建高性能交易网络和复杂合约应用方面拥有丰富经验。

首席执行官 Benjamin Kittie 毕业于新加坡国立大学,在加入 Mango Network 之前,曾在全球知名加密货币交易所 HTX 担任高级分析师。

凭借创新的技术方案,Mango Network 已成功完成 1350 万美元的融资。投资方包括 KuCoin Ventures、Connectito Capital、T Fund 以及多家来自香港的家族办公室。

Mango Network (MGO) 币详解:项目背景、代币经济与前景分析

技术架构与运作原理

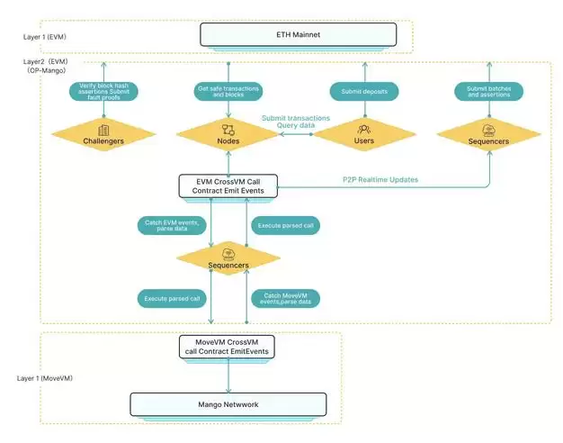
多虚拟机全链基础设施

Mango Network 的 Layer 1 解决方案为开发者和用户提供了一个安全、模块化且高性能的 Web3 基础架构。其交易处理速度高达每秒 297,450 笔,在保证卓越性能的同时,也兼顾了高度的可扩展性与互操作性。

OP-Mango 是基于 OPStack 开发的 Layer 2 解决方案,以其强大的跨链通信能力区别于其他 Layer 2 网络。它通过跨链通信协议,将以太坊的 EVM 层与 Mango 的 MoveVM 层集成在一起。这种设计让开发者能够同时利用两种虚拟机的优势,拓展应用场景,为用户提供更全面的服务。

Mango Network (MGO) 币详解:项目背景、代币经济与前景分析

核心技术组件

Mango Network 是一个基于多虚拟机架构的全链基础设施网络,其主要技术组件包括:

MoveVM:采用面向资源的 Move 编程语言,专为高效处理数字资产而设计。它负责执行 Move 智能合约、管理资产、处理复杂业务逻辑,并通过动态调度机制实现并行执行,从而提升交易吞吐量和执行效率。

以太坊虚拟机 (EVM):作为以太坊生态的核心,EVM 负责执行兼容以太坊的智能合约。Mango Network 通过集成 EVM,支持现有以太坊生态应用无缝迁移至其网络。

OP-Mango(跨虚拟机通信协议):该协议用于在 Mango 网络中集成 MoveVM 和 EVM。它允许两个虚拟机之间共享数据并相互调用合约,实现跨虚拟机的协作与数据同步。例如,当 EVM 合约中发生特定事件时,OP-Mango 会捕获该事件并传递给 MoveVM,反之亦然,确保不同虚拟机间的无缝交互。

其他技术特性

委托权益证明(DPoS):网络采用 DPoS 共识机制确保安全。验证者通过质押 MGO 代币来提议和验证区块,在维护网络安全的同时获得奖励。

高可扩展性:通过结合链上执行、汇总机制和模块化设计,Mango Network 即使在网络高负载时也能保持高吞吐量和低交易费用。

统一的用户体验:基于 Mango Network 构建的应用程序可以跨越多条区块链访问功能与流动性,避免了生态割裂,为开发者和最终用户提供了无缝的使用体验。

MGO 代币概述

MGO 是 Mango Network 的原生功能型代币,总发行量为 1000 亿枚。它在网络中主要用于支付 Gas 费、参与治理、促进生态发展以及维护网络安全。

MGO 代币的主要用途

Gas 费用:用于支付在 Mango 多虚拟机网络上进行的所有交易费用。

质押:验证者和委托者通过锁定 MGO 代币参与网络共识过程,并由此获得奖励。

治理:代币持有者有权对网络升级、提案及政策变更等进行投票。

跨链操作:MGO 简化了不同虚拟机之间的资产转移和去中心化应用交互流程。

作为 Mango Network 的核心,MGO 代币将用户、开发者、验证者和投资者的利益紧密结合,形成了一个统一且可互操作的经济体系。

MGO 代币经济学

代币名称:Mango Network
代币符号:MGO
总供应量:1000 亿 MGO

代币分配方案

POS 质押池 (20%):用于节点质押和验证,确保网络的去中心化与安全。

基金会 (20%):用于支持协议的长期开发、战略合作、社区运营及开发者激励。

生态系统创新基金 (17%):用于支持 DApp 开发、流动性提供和创新项目孵化。

团队和早期贡献者 (15%):用于奖励核心开发团队及项目早期贡献者。

投资者和私募轮 (13%):分配给参与早期融资的机构投资者。

公开销售和社区 (10%):通过公开销售和社区活动进行分配,以增加代币流通量和扩大社区参与度。

做市和流动性 (5%):用于在中心化交易所和去中心化交易所中提供做市服务,稳定代币流动性。

Mango Network (MGO) 币详解:项目背景、代币经济与前景分析

MGO 币市场价格表现

根据全球加密货币交易所 BTCC 的数据,截至 1 月 15 日上午 11:43(当地时间),市值排名第 571 位的 MGO 交易价格约为 0.0207 美元,过去 24 小时内下跌 0.27%。其 24 小时内最高价曾触及 0.022 美元,但相较于其历史最高价仍有约 44.37% 的跌幅。

Mango Network (MGO) 币详解:项目背景、代币经济与前景分析

在过去 24 小时内,MGO 价格下跌 0.62%,表现略逊于整体加密货币市场 0.46% 的平均跌幅。同时,其交易量激增 91%,表明市场可能存在较大的抛售压力。作为一只中等市值的山寨币,在当前市场环境下,MGO 可能面临更大的下行风险。其贝塔系数可能大于 1,意味着其对市场波动的敏感性较高。

技术分析视角

短期动能显示减弱迹象,MGO 价格已跌破 7 日简单移动平均线(0.021055美元)和 30 日指数移动平均线(0.020689美元)。相对强弱指数为 52.12,尚未进入超卖区间。

从技术分析角度看,价格跌破主要移动平均线通常被视为卖出信号,暗示可能进一步下跌。MACD 柱状图接近零轴,表明多头动能正在减弱。

Mango Network (MGO) 未来价格展望

如果 Mango Network 所宣称的每秒 30 万笔交易的处理能力能在实际应用中得到验证,其作为高性能 Layer 1 网络的价值有望获得市场重估。同时,其既能吸引以太坊 EVM 生态用户,又能提供 Move 语言的安全特性,对开发者可能具有较强吸引力,有助于整个生态的扩展。

目前,MGO 尚未在币安或 Coinbase 等顶级交易所上市,未来任何重要的交易所上线消息都可能成为强劲的价格催化剂。

基于此,短期展望预测其价格将在 0.02069 美元附近保持相对稳定,直至 2026 年 1 月底。年度展望则预测其价格将逐步上涨,有望在 2026 年底触及 0.03 美元的高位。

许多市场分析预测其年增长率可能在 5% 至 27% 之间,但这很大程度上将受到比特币走势及整体加密市场趋势的影响。

总结与展望

Mango Network 通过其创新的技术架构和多虚拟机支持,有效地应对了 Web3 和 DeFi 领域中的关键挑战,如用户体验割裂和流动性不足。其采用的 OP-Mango 二层网络、模块化设计、跨链通信协议及全链智能合约等核心机制,显著提升了不同区块链之间的互操作性和资产流动性。

借助 MoveVM 和 EVM 的协同工作,Mango Network 不仅提供了一个高效、安全的基础设施,还为开发者和用户带来了灵活便捷的跨链交互体验。随着生态的持续发展,预计将有更多创新应用在该平台上涌现,为 Web3 生态系统的繁荣注入新动力。

展望未来,Mango Network 将继续推动全链互操作性发展,加强跨链流动性池建设,并进一步优化其 SDK 工具,为开发者构建多样化 Web3 应用提供便利。网络还计划通过扩展验证节点和提升网络容量,确保在高流量时期依然能保持较低的交易费用,为广泛的区块链应用场景提供稳定、高效的支持。

侠游戏发布此文仅为了传递信息,不代表侠游戏网站认同其观点或证实其描述

湘ICP备14008430号-1 湘公网安备 43070302000280号
All Rights Reserved
本站为非盈利网站,不接受任何广告。本站所有软件,都由网友
上传,如有侵犯你的版权,请发邮件给xiayx666@163.com
抵制不良色情、反动、暴力游戏。注意自我保护,谨防受骗上当。
适度游戏益脑,沉迷游戏伤身。合理安排时间,享受健康生活。