首页 > web3 >Mango Network(MGO)币:项目背景、代币经济学与价格走势

Mango Network(MGO)币:项目背景、代币经济学与价格走势

来源:jb51 2026-01-26 22:19:48

Mango Network(MGO)币:项目背景、代币经济学与价格走势

Mango Network (MGO) 是一种创新的多虚拟机(VM)全链基础设施,它结合了 OPStack 和 MoveVM 的优势,旨在构建一个支持无缝跨链通信和多虚拟机互操作性的高效区块链。凭借其增强的兼容性、可扩展性以及对开发者友好的设计,该项目正获得市场关注,并有望在未来的区块链生态中扮演重要角色。

虚拟币交易推荐使用币安交易所进行交易

苹果用户和电脑端用户也可以直接进入币安官网下载:点击访问币安官网下载注册

安卓用户可以直接下载币安安装包:点击下载币安安装包

Mango Network项目简介

Mango Network 是一个支持多虚拟机的 Layer 1 公链,致力于提供完整的全链基础设施,以解决 Web3 和 DeFi 领域中常见的用户体验碎片化与流动性分散问题。它利用 OPStack 技术和 MoveVM,实现了高效的跨链通信与虚拟机互操作,为开发者提供了一个安全、模块化且高性能的底层环境。

该网络通过采用 Move 编程语言和并行执行技术,实现了近 30 万 TPS 的高吞吐量,并集成了零知识(ZK)技术以增强交易隐私和安全。此外,Mango Network 还支持去中心化流动性质押、借贷及游戏等多种应用,旨在为用户打造一个多元且友好的数字平台。

Mango Network(MGO)币:项目背景、代币经济学与价格走势

团队背景与融资情况

Mango Network 的团队由多位拥有技术背景的 Web3 行业专业人士组成。首席技术官 David Brouwer 在 Move、Solidity 和 Rust 语言方面有深厚积累,并曾参与 Libra 技术社区的早期建设。首席执行官 Benjamin Kittie 毕业于新加坡国立大学,曾在 HTX(原火币)全球交易所担任高级分析师。

凭借其创新技术,该项目已成功筹集 1350 万美元资金,投资方包括 KuCoin Ventures、Connectito Capital、T Fund 以及多家香港家族办公室。

Mango Network(MGO)币:项目背景、代币经济学与价格走势

技术架构与工作原理

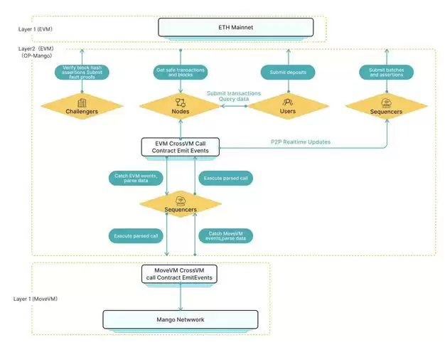
Mango Network 的核心是一个多虚拟机全链基础设施。其 Layer 1 解决方案可实现高达每秒 297,450 笔交易(TPS)的处理速度,在保证高性能的同时,也具备高度的可扩展性和互操作性。

OP-Mango 是基于 OPStack 的 Layer 2 解决方案,它通过跨链通信协议集成了以太坊的 EVM 层和 Mango 的 MoveVM 层,使开发者能够同时利用两种虚拟机的优势。主要技术组件包括:

MoveVM:专为数字资产处理设计的虚拟机,支持复杂业务逻辑和并行执行,提升交易效率。
以太坊虚拟机(EVM):确保与现有以太坊生态应用的兼容性,支持无缝迁移。
OP-Mango 通信协议:实现 MoveVM 与 EVM 之间的数据共享与合约调用,确保跨虚拟机无缝交互。

Mango Network(MGO)币:项目背景、代币经济学与价格走势

其他关键技术特性还包括委托权益证明(DPoS)共识机制以确保网络安全,以及通过模块化设计实现高可扩展性和统一的跨链用户体验。

MGO代币信息

MGO 是 Mango Network 的原生功能型代币,总供应量为 100 亿枚。其主要用途包括:

支付Gas费:用于支付网络上的交易费用。
质押:验证者和委托者通过质押 MGO 参与网络共识并获取奖励。
治理:代币持有者有权对网络升级、提案等事项进行投票。
跨链操作:简化不同虚拟机间的资产转移和去中心化应用交互。

MGO代币经济学

代币名称:Mango Network
代币符号:MGO
总供应量:100,000,000,000 MGO

分配方案
POS 质押池:20%
基金会:20%
生态系统创新基金:17%
团队和早期贡献者:15%
投资者和私募:13%
公开销售和社区:10%
做市和流动性:5%

Mango Network(MGO)币:项目背景、代币经济学与价格走势

MGO币价格与市场表现

根据加密货币交易所 BTCC 数据,截至 1 月 15 日,MGO 价格约为 0.0207 美元,市值排名第 571 位,过去 24 小时小幅下跌 0.27%。其历史最高价记录于 2025 年,当前价格距高点下跌约 44.37%。

Mango Network(MGO)币:项目背景、代币经济学与价格走势

近期市场数据显示,MGO 在 24 小时内下跌 0.62%,交易量增长 91%,可能面临一定的抛售压力。从技术分析看,其价格已跌破 7 日简单移动平均线(0.021055美元)和 30 日指数移动平均线(0.020689美元),相对强弱指数(RSI)为 52.12,MACD 指标显示多头动能有所减弱。

MGO币价格预测与展望

若 Mango Network 宣称的高性能(30万 TPS)在实际应用中得到验证,其作为 Layer 1 网络的价值可能被重估。同时,其对以太坊(EVM)生态的兼容性与 Move 语言安全性的结合,对开发者具备吸引力,有望推动生态扩展。此外,未来若能在顶级交易所上市,可能成为重要的价格催化剂。

短期展望预计价格可能在 0.02069 美元附近盘整至 2026 年 1 月底。年度展望则预测价格将逐步上行,有望在 2026 年底触及 0.03 美元高位。多数分析认为其年增长率可能在 5% 至 27% 之间,但整体表现将很大程度上受到比特币等主流加密货币市场趋势的影响。

总结

Mango Network 通过其创新的多虚拟机架构和全链基础设施,有效应对了 Web3 领域的互操作性与流动性挑战。其技术核心,如 OP-Mango 二层网络和跨链通信协议,显著提升了不同区块链间的协作效率与资产流动性。随着网络的持续发展,预计将有更多创新应用在此平台上涌现,进一步推动 Web3 生态的繁荣。

未来,Mango Network 计划继续深化全链互操作性,加强跨链流动性池建设,并优化开发者工具(SDK)。通过扩展验证节点和提升网络容量,旨在维持低 Gas 费用和高稳定性,为广泛的区块链应用场景提供可靠支持。

侠游戏发布此文仅为了传递信息,不代表侠游戏网站认同其观点或证实其描述

湘ICP备14008430号-1 湘公网安备 43070302000280号
All Rights Reserved
本站为非盈利网站,不接受任何广告。本站所有软件,都由网友
上传,如有侵犯你的版权,请发邮件给xiayx666@163.com
抵制不良色情、反动、暴力游戏。注意自我保护,谨防受骗上当。
适度游戏益脑,沉迷游戏伤身。合理安排时间,享受健康生活。