首页 > 游戏攻略 >喵喵的结合10突变全7猫培养教学

喵喵的结合10突变全7猫培养教学

来源:gamesky 2026-02-22 11:00:22

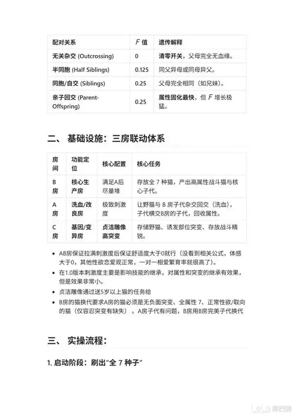
《喵喵的结合》中猫咪可以通过合理繁育产生全词条的优秀后代,想要知道如何繁育这种猫的玩家请看下面“席巴鸽”带来的《喵喵的结合》10突变全7猫培养教学,希望能够帮助大家。

喵喵的结合10突变全7猫培养教学

喵喵的结合10突变全7猫培养教学

喵喵的结合10突变全7猫培养教学

喵喵的结合10突变全7猫培养教学

喵喵的结合10突变全7猫培养教学

侠游戏发布此文仅为了传递信息,不代表侠游戏网站认同其观点或证实其描述

热游推荐

更多
湘ICP备14008430号-1 湘公网安备 43070302000280号
All Rights Reserved
本站为非盈利网站,不接受任何广告。本站所有软件,都由网友
上传,如有侵犯你的版权,请发邮件给xiayx666@163.com
抵制不良色情、反动、暴力游戏。注意自我保护,谨防受骗上当。
适度游戏益脑,沉迷游戏伤身。合理安排时间,享受健康生活。