首页 > web3 >7月18日上线币安的Taker Protocol(TAKER币)是什么?怎么样?TAKER代币经济与空投获取介

7月18日上线币安的Taker Protocol(TAKER币)是什么?怎么样?TAKER代币经济与空投获取介

来源:互联网 2026-03-11 12:11:03

Taker 是首个也是最大的比特币生态系统激励协议,旨在让所有小额比特币持有者都能获得比特币收益。它作为比特币激励层,利用多种奖励框架来鼓励数百万用户采用、持有和使用比特币及其衍生品,从而扩大收益,并将比特币社区规模扩大 100 倍。币安 Alpha 将于 7 月 18 日上线 Taker Protocol(TAKER)。交易开启后,持有至少165个币安Alpha积分的用户即可领取1000枚TAKER代币的空投,先到先得,直至空投池完全送完或空投活动结束。请注意,领取空投将消耗15个币安Alpha积分。用

Taker 是首个也是最大的比特币生态系统激励协议,旨在让所有小额比特币持有者都能获得比特币收益。它作为比特币激励层,利用多种奖励框架来鼓励数百万用户采用、持有和使用比特币及其衍生品,从而扩大收益,并将比特币社区规模扩大 100 倍。

币安 Alpha 将于 7 月 18 日上线 Taker Protocol(TAKER)。交易开启后,持有至少165个币安Alpha积分的用户即可领取1000枚TAKER代币的空投,先到先得,直至空投池完全送完或空投活动结束。请注意,领取空投将消耗15个币安Alpha积分。用户必须在24小时内在Alpha活动页面确认领取,否则将被视为放弃领取。

虚拟币交易推荐使用币安交易所进行交易

苹果用户和电脑端用户也可以直接进入币安官网下载:点击访问币安官网下载注册

安卓用户可以直接下载币安安装包:点击下载币安安装包

7月18日上线币安的Taker Protocol(TAKER币)是什么?怎么样?TAKER代币经济与空投获取介

Taker Protocol是什么

Taker Protocol 是一个以比特币为基础的去中心化金融平台,通过多条链整合流动性,并为比特币提供增强的实用性。其系统的核心是提名流动性证明(NPOL)共识—一种新的模型,既能激励流动性提供者,又能维持去中心化治理。

它的生态系统包括 接收者出借者,这让用户可以以比特币作为担保借入稳定币,并且接收者播种,通过Taker Diamonds 和Lite-Mining 为社区奖励提供的发射台。

核心特点

  • 跨链流动性:通过聚合多个区块链的流动性,支持比特币在借贷、质押和收益生成等场景中的无缝使用,降低交易摩擦和滑点。
  • 轻量挖矿与空投:通过“Lite Mining”计划,用户可通过运行节点或完成社交任务积累积分,兑换 $TAKER 代币,无需初始投资。
  • NFT 流动性:提供多策略 NFT 贷款协议,优化跨链 NFT 资产的流动性,支持 P2P 和池化解决方案。
  • 社区激励:超 51% 的 $TAKER 代币分配给社区,通过空投、质押奖励和区块奖励激励用户参与。
  • 安全性与透明度:拥有全面的链上架构和审计,提供安全资产管理。已完成 300 万美元种子轮融资,由 Electric Capital 领投。其创新的激励机制和对零售用户的友好设计,使其在比特币 DeFi 领域具有潜力。

核心功能

  • Taker 提供了一个强大而创新的生态系统,具有以下主要特点:
  • 专注于零售比特币持有者:专门为增强个人比特币持有者的能力而设计,使他们能够最大化比特币收益。
  • 兼容 EVM:Taker Chain 具有 EVM 兼容性,支持与现有 dApp 和工具的无缝集成。
  • 全面支持比特币衍生品:支持所有比特币衍生资产,包括比特币流动性质押衍生品(比特币 LSD)和流动性再质押代币(LRT)。
  • 经济飞轮:推动零售用户的流量来启动和维持经济飞轮,为生态系统创造自我强化的增长循环。

技术亮点

Taker Chain作为 Taker 生态系统的核心产品,提供先进的区块链技术,确保高性能、安全性和去中心化。Taker Chain 的主要亮点包括:

提名流动性证明 (NPoL):Taker Chain 引入了NPoL(提名流动性证明),这是 Taker 率先提出的一项创新共识机制。NPoL 建立在 NPoS(提名权益证明)的基础上,旨在通过将流动性贡献纳入共识流程,激励生态系统用户更多地参与。

双重最终确定机制:

  • 概率最终性:通过 BABE(区块链扩展的盲分配)协议,不断生成区块,确保即使在规范链尚未最终确定的情况下,Taker Chain 也能继续进展。
  • 可证明的最终性:通过 GRANDPA(基于 GHOST 的递归祖先派生前缀协议),一旦区块最终确定,它就是不可逆的,并得到所有参与者的同意,从而保证网络共识和可靠性。

安全且按比例选举:Taker Chain 实施可验证的安全且按比例选举的委员会选举规则,确保验证者以公平的方式选举产生,并反映权益分配,从而进一步增强网络的安全性和去中心化性。

EVM 兼容性:Taker Chain 兼容EVM,可与现有的基于以太坊的 dApp、工具和智能合约无缝集成。这确保开发者能够在 Taker 生态系统中轻松构建和部署应用程序。

高性能:Taker Chain 旨在提供具有快速终结性的高 TPS,为所有网络参与者提供流畅高效的体验。

$Taker代币是什么?

$Taker是 Taker Chain 的原生代币,总供应量为10 亿,股票代码:$Taker。

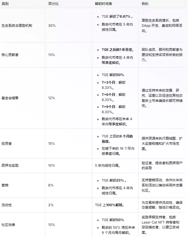
代币分配

生态系统与激励(30%):这笔资金将用于促进 Taker 生态系统的成长和发展。它将用于激励为生态系统扩展做出贡献的开发者、项目和参与者,包括构建去中心化应用程序 (DApp)、将 Taker 代币集成到各种平台以及支持网络活动。Taker 致力于通过分配相当一部分资金用于生态系统激励,建立一个充满活力且自给自足的社区,以推动应用和创新。

核心贡献者(13%):专为团队成员、顾问和其他在项目建设和支持中发挥重要作用的核心贡献者保留。此项奖励旨在表彰那些为项目发展做出贡献的人员,包括技术创新、战略规划和运营管理。它确保团队获得激励,并致力于 Taker 的长期成功。

基金会储备(12%):基金会预留的储备金旨在确保项目的长期可持续性。这些资金将用于支持未来的开发、研究和运营支出。储备金将作为财务缓冲,用于应对不可预见的挑战,并使项目能够适应不断变化的市场环境,同时始终坚持其使命和愿景。

投资者(15%):分配给为项目成长和发展提供资金的投资者。此类别确保 Taker 拥有必要的资源来执行其路线图、扩大运营规模并拓展市场影响力。投资者在项目实现其里程碑的过程中发挥着至关重要的作用,此分配反映了他们对项目成功的贡献。

质押与奖励 (10%):此分配旨在奖励为网络安全和去中心化做出贡献的验证者、提名者和质押用户。通过激励参与质押活动,Taker 确保区块链保持稳健、安全和高效。这些奖励还能鼓励网络参与者的长期参与,增强生态系统的稳定性。

市场营销(8%):此笔资金将用于市场营销和推广活动,旨在推动采用率、提升品牌知名度并壮大 Taker 社区。资金将用于推广活动、合作、活动以及其他展现 Taker 价值主张的举措。通过投资市场营销,Taker 旨在将自身打造为区块链领域的领先项目,并吸引多元化的用户和合作伙伴。

流动性(2%):此分配旨在为交易所提供流动性,通过促进交易顺畅并降低价格波动来确保代币市场的健康发展。流动性对于建立用户和投资者之间的信任至关重要,因为它确保了 Taker 代币能够在各个平台上轻松买卖。

社区先锋(10%):此项分配旨在奖励为项目初期发展做出贡献的早期社区参与者。奖励对象包括 Laser Cat NFT 持有者、空投接收者以及其他早期支持者。通过认可和奖励这些先驱者的贡献,Taker 致力于建立一个忠诚且积极参与的社区,为未来的发展奠定基础。

代币分配表

7月18日上线币安的Taker Protocol(TAKER币)是什么?怎么样?TAKER代币经济与空投获取介

主要用途

$Taker代币是Taker 链的原生代币,在网络的功能、治理和安全中发挥着至关重要的作用。以下是 $Taker 和$veTaker的主要用途:

1. 原生代币作为 Gas 费用

$Taker 是 Taker Chain 的原生代币,用于支付处理交易和执行智能合约所需的Gas 费用。这确保了 Taker Chain 生态系统的平稳运行和可持续性。

此外,$veTaker可以在预定条件下转换回 $Taker,让用户可以灵活地管理其代币持有量。

2. 治理参与

$veTaker持有者在 Taker 链的去中心化治理中扮演着关键角色。通过锁定 $Taker 获得 $veTaker,用户将获得投票权,从而能够:

  • 对关键协议升级和变更提出建议并进行投票。
  • 影响网络参数、代币经济学和生态系统其他关键方面的决策。

这种治理机制确保 Taker Chain 仍然由社区驱动,并根据利益相关者的利益不断发展。

3. 网络安全与奖励

$veTaker持有者可以通过以下方式积极为 Taker Chain 的安全性和去中心化做出贡献:

  • 验证者:运行验证器节点来验证交易并保护网络安全的用户。
  • 提名人:将其 $veTaker 委托给受信任的验证者以支持网络操作的用户。

验证者和提名者都会获得区块奖励,以激励他们的参与并确保网络保持安全高效。

通过这些实用程序,$Taker 和 $veTaker 赋能用户积极参与 Taker 链,无论是促进交易、参与治理还是维护网络安全。这种全面的设计确保了 Taker 生态系统的稳健性、去中心化和以社区为中心。

Taker路线图

2025年Taker路线图

Taker 并非典型的 DeFi 协议或 Layer-2。它是一个比特币激励层,旨在通过基于任务的增长飞轮,吸引、转化并激活接下来的 5 亿加密货币用户(尤其是比特币持有者)。路线图体现了这一独特的价值主张,并将 Taker 定位为市场上最具可扩展性的比特币用户增长引擎。

2025 年第一季度 — 基础与漏斗启动

轻量级挖矿节点:推出零资本、基于任务的参与系统。旨在吸引零技术门槛的 Web2/Web3 用户,并通过空投激励机制大规模推广比特币。

接受者掉期开发“”开始开发 Taker Swap 模块——连接所有 BTCFi 资产的重要流动性层,为未来的任务到流动性转换做准备。

2025 年第二季度 — 核心产品构建和链上增长

播种启动:Sowing 现已推出,这是 Taker 的顶级漏斗增长引擎,目前已拥有超过 500 万用户。其旨在将普通加密货币用户大规模转化为比特币生态系统参与者。

Taker Lend 开发:开始构建 Taker Lend,这是一项协议,允许比特币 LSD/LRT 持有者通过借入稳定币来解锁资本——定位为 Sowing 流量的主要出口。

社区与资产增长活动:通过针对 BTC、wBTC、BTCB、cbBTC 和 SolvBTC 持有者的 KOL 营销和活动机制来扩大用户获取。

Taker Laser Cat NFT 公开发售:Taker Laser Cat NFT 公开上线,将身份、代币权利、以及未来生态系统特权绑定到单一链上资产中。

2025 年第三季度 — 代币发布和流动性激活

代币上市和空投:$TAKER 代币正式上线。向早期用户、轻量级挖矿贡献者、播种者和 NFT 持有者进行空投。

启动 Taker Lend:Lend 主网部署。用户可以抵押比特币 LSD/LRT 资产(例如 PumpBTC、FBTC、stBTC)来借入稳定币。

启动接受者互换 + 激励措施:激活 Taker Swap 并享受动态流动性挖矿奖励。实现比特币衍生品之间的无摩擦交易,并为比特币原生用户提供 DeFi 接入。

2025 年第四季度 — 生态系统扩展和 TradFi 桥梁

生态系统飞轮合作伙伴关系:战略产品发布和合作伙伴关系(例如,One Piece Labs)将 Taker 的激励逻辑嵌入到更多 DApp 和平台中。

DeFi 协议集成:将选定的协议纳入 Taker Chain,为 BTCFi 资产持有者创建多样化的收益策略并深化保留。

BTC ETF 和 RWA 用户计划:针对 ETF 和 RWA 用户推出奖励活动和结构化产品。在传统金融 (TradFi) 敞口和链上激励之间搭建桥梁,吸引主流资本。

战略愿景

Taker不是 DeFi 协议或 L2 链。它是第一个大规模比特币激励层,旨在将大众的注意力转化为比特币链上参与度。

目标市场:全球 5 亿以上加密货币用户

产品漏斗:播种 → 借贷 / 交换 → 通过 NFT / 助推 / 生态系统任务留存

预计市场规模:TVL 超过 500 亿美元,BTCFi、LSD、任务平台的参与潜力巨大

到此这篇关于7月18日上线币安的Taker Protocol(TAKER币)是什么怎么样TAKER代币经济与空投获取介绍的文章就介绍到这了,更多相关Taker Protocol(TAKER)内容请搜索菜鸟下载以前的文章或继续浏览下面的相关文章,希望大家以后多多支持菜鸟下载!

侠游戏发布此文仅为了传递信息,不代表侠游戏网站认同其观点或证实其描述

湘ICP备14008430号-1 湘公网安备 43070302000280号
All Rights Reserved
本站为非盈利网站,不接受任何广告。本站所有软件,都由网友
上传,如有侵犯你的版权,请发邮件给xiayx666@163.com
抵制不良色情、反动、暴力游戏。注意自我保护,谨防受骗上当。
适度游戏益脑,沉迷游戏伤身。合理安排时间,享受健康生活。