MaxonCinema 4D收缩包裹变形器怎么创建球体1、首先创建一个收缩包裹变形器,在创建一个立方体,一个球体;2、将变形器放到立方体的子层级,然后点开变形器的设置面板3、将球体放到如图的方框内将球体隐藏;可以看到立方体并没有变化,这是因为立方体上的分段数不够4、提高立方体的分段数,在这个角度可以看到立方体的表面产生了很光滑的曲面5、将整体的分段数都提高之后,可以看到立方体已经变成球了,这时候可以修改强度等参数
咱们都知道,要让一个模型贴合另一个模型的表面,收缩包裹变形器是绝佳工具。今天就来拆解一个经典案例:如何把一个立方体,变成一个光滑的球体。操作起来很直观,跟着步骤走就行。
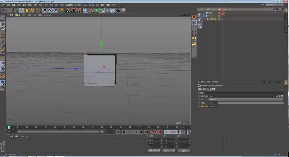
第一步,准备好基础部件。在场景中创建一个收缩包裹变形器,再分别创建一个立方体和一个球体。先搭建好这个“舞台”。
长期稳定更新的攒劲资源: >>>点此立即查看<<<

第二步,建立父子关系并打开控制面板。关键操作来了:把变形器拖拽到立方体的子层级,让它成为立方体的“孩子”。然后,点开变形器自身的设置面板,准备进行下一步绑定。

第三步,指定目标对象并观察初效。接下来,在变形器设置面板里,找到指定“目标对象”的选项框,把刚才创建的球体拖进去。完成后,可以先将球体隐藏起来方便观察。这时你可能会发现,立方体看起来几乎没变化——别急,这很正常,问题通常出在立方体的分段数上,它目前还不足以形成光滑的曲面。


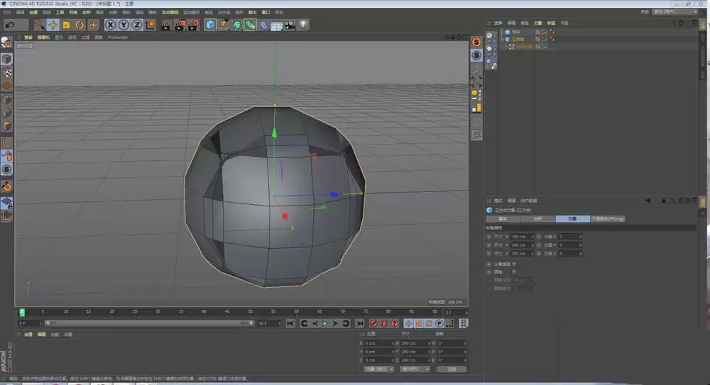
第四步,增加分段数并查看局部效果。解决之道就是提升立方体的网格密度。在对象属性中,显著提高立方体X、Y、Z各方向的分段数。调整后,从某些角度观察,你应该能看到立方体的表面已经开始向球体形态弯曲,出现了光滑的曲面过渡。

第五步,完成变形并微调参数。当把立方体所有方向的分段数都提升到足够高时(比如50或以上),效果就彻底显现了:立方体已经完美地“收缩包裹”成了球体的形状。至此,变形已经完成。你还可以回过头来,在变形器面板中调整“强度”等参数,对最终效果进行更精细的微调。

侠游戏发布此文仅为了传递信息,不代表侠游戏网站认同其观点或证实其描述