在电商运营中,高效的物流管理至关重要。easyship与shopify的集成,能为商家带来更便捷的物流体验。下面详细介绍其跨平台集成设置。集成前准备首先,确保你已拥有shopify店铺。同时,在easyship平台完成注册并登录。准备好相关店铺信息及物流偏好设置,以便后续顺利集成。集成步骤1. 进入集成页面登录easyship账户后,在平台界面找到与shopify集成的入口选项。通常可以在账户设置或连接管理等相关板块中找到。2. 授权连接点击进入集成页面后,会提示你授权easyship访问shopify店
在电商运营中,物流环节的效率直接影响店铺整体运转。对接成熟的物流平台如EasyShip与Shopify,能够显著简化流程、提升运营效率。以下将详细分步解析两大平台的集成设置方法。
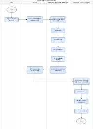
进行集成前,需完成基础准备。首先,确保拥有正常运行的Shopify店铺账号,并已完成EasyShip平台的注册与登录。建议提前梳理店铺基本信息及物流偏好,例如常用快递公司、包装规格等,以便在后续环节快速配置,避免操作中断。
长期稳定更新的攒劲资源: >>>点此立即查看<<<

集成流程设计清晰,按步骤执行即可快速完成。
登录EasyShip账户后,在平台界面内寻找与Shopify集成的功能入口。该入口通常位于“账户设置”、“连接管理”或类似的功能模块中,便于用户查找。
进入集成页面后,根据系统提示,授权EasyShip访问您的Shopify店铺数据。请认真跟随引导完成授权,确保信息准确无误,此步骤是建立两平台数据连接的基础。
授权成功后,需进行数据映射配置。将Shopify店铺中的产品信息、客户地址、订单详情等,与EasyShip后台的物流设置项准确对应。例如,为不同类别的商品匹配最合适的物流渠道与包装方案。精准的数据映射能保障后续物流流程顺畅,有效避免渠道误选或计费问题。

完成数据连通后,需根据店铺实际运营需求配置物流规则。在EasyShip中,可依据订单金额、商品重量、配送目的地等条件,设置自动匹配最优物流方式及运费计算规则。合理的自动化规则有助于成本控制与客户满意度提升。
正式启用前,建议进行全面测试。可在Shopify后台创建测试订单,验证订单信息能否准确同步至EasyShip,系统是否按预设规则选择物流渠道并计算运费。此环节能提前发现并修正潜在问题,确保集成稳定可靠。
成功集成后,运营效率将得到多维度提升。订单处理与发货速度显著加快,丰富的物流渠道选项可灵活满足客户对时效与价格的不同需求。系统间的自动同步大幅减少了人工重复操作,既提升效率,也降低了差错率。
同时,物流透明度也随之提高。订单实时状态可自动同步回店铺,便于及时向客户更新信息,优化购物体验。长远来看,借助EasyShip的数据分析功能,可清晰评估各物流线路的成本与时效,为持续优化物流策略提供数据支持,进而提升店铺整体运营效益。EasyShip与Shopify的深度集成,是电商精细化运营中值得投入的高效工具。
侠游戏发布此文仅为了传递信息,不代表侠游戏网站认同其观点或证实其描述