C4D多文件管理:切换、保存与关闭操作指南 在使用Cinema 4D同时处理多个项目时,面对众多窗口容易感到忙乱。实际上,软件本身已提供了高效的管理方式,关键在于掌握几个核心操作。本文将系统介绍如何在多个文件之间进行切换、保存与关闭,从而优化您的工作流程。 如何在多个C4D文件间切换 当您同时打开多
在使用Cinema 4D同时处理多个项目时,面对众多窗口容易感到忙乱。实际上,软件本身已提供了高效的管理方式,关键在于掌握几个核心操作。本文将系统介绍如何在多个文件之间进行切换、保存与关闭,从而优化您的工作流程。

长期稳定更新的攒劲资源: >>>点此立即查看<<<
当您同时打开多个C4D文件时,所有已开启的文件列表会清晰地显示在“窗口”菜单的下方。直接点击目标文件名,即可在不同场景之间快速切换,操作非常直观便捷。

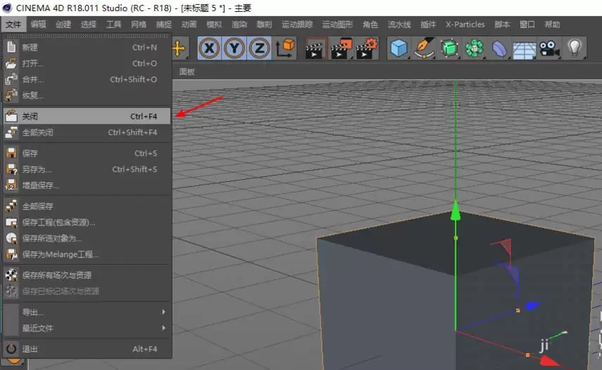
若需要关闭当前正在编辑的文件,方法很简单:点击“文件”菜单,选择“关闭”选项。此操作仅关闭当前活动窗口,不会影响其他已打开的项目文件。

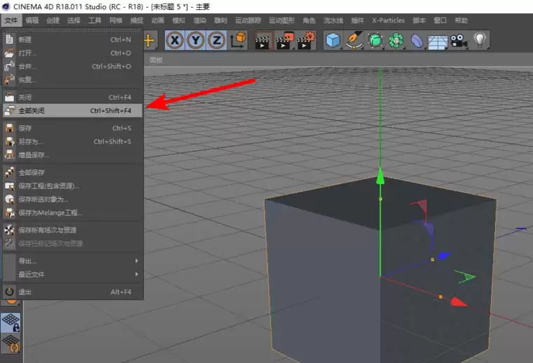
软件还提供了更彻底的关闭选项——“文件”菜单下的“全部关闭”。该功能会同时关闭所有已打开的文件窗口。由于存在未保存就关闭的风险,建议在使用前确认所有文件的修改均已保存,以避免数据丢失。

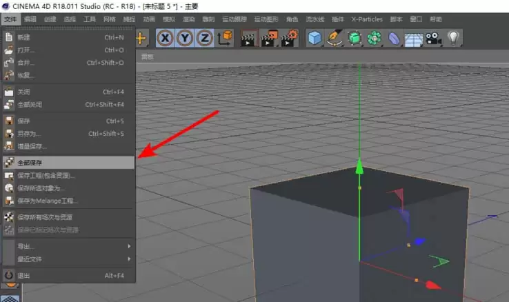
常规的“保存”功能仅保存当前编辑的文件。但当您同时调整多个关联的模型或组件时,逐个保存效率较低。此时,“文件”菜单中的“全部保存”功能便非常实用,它可以一键保存所有已打开并修改过的文件,是批量处理项目时的效率工具。

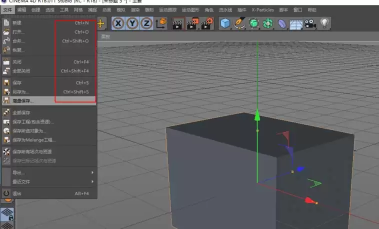
上述每个菜单命令旁均标注了对应的快捷键。养成使用快捷键的习惯,例如使用 Ctrl+W 关闭当前文件,或使用 Ctrl+Shift+S 执行全部保存,能显著提升项目操作速度。熟练运用这些快捷键,能让您的工作节奏更加流畅高效。
侠游戏发布此文仅为了传递信息,不代表侠游戏网站认同其观点或证实其描述