C4D如何使用FFD效果器变形物体 想要为模型添加柔和自然的变形效果,而非生硬的切割处理?FFD(自由变形)效果器是你的理想工具。它能像一个无形的控制笼,整体塑造模型,操作直观且高效。本文将详细介绍其核心使用步骤。 首先,准备需要变形的物体。在场景中创建一个几何体,例如立方体或球体,作为变形操作的基
想要为模型添加柔和自然的变形效果,而非生硬的切割处理?FFD(自由变形)效果器是你的理想工具。它能像一个无形的控制笼,整体塑造模型,操作直观且高效。本文将详细介绍其核心使用步骤。

长期稳定更新的攒劲资源: >>>点此立即查看<<<
首先,准备需要变形的物体。在场景中创建一个几何体,例如立方体或球体,作为变形操作的基础对象。

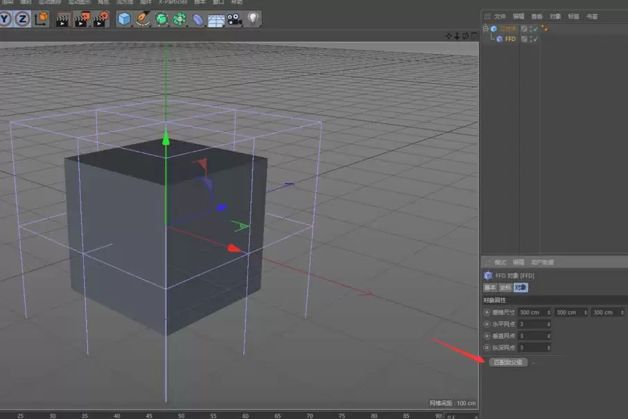
接着,添加FFD效果器。在对象管理器的空白区域右键点击,从“运动图形”菜单中选择并创建FFD效果器。

关键的一步是绑定。将创建好的FFD效果器拖拽到目标物体名称上,使其成为物体的子层级。随后,在FFD效果器的属性面板中,点击“匹配到父级”按钮。此时,一个橙色控制笼将包裹住物体,表明绑定成功。


现在可以开始变形操作。选中FFD对象,切换到点模式。可以看到包裹物体的橙色笼子上分布着可调节的控制点。通过点击或框选这些点,即可进行移动、旋转或缩放。

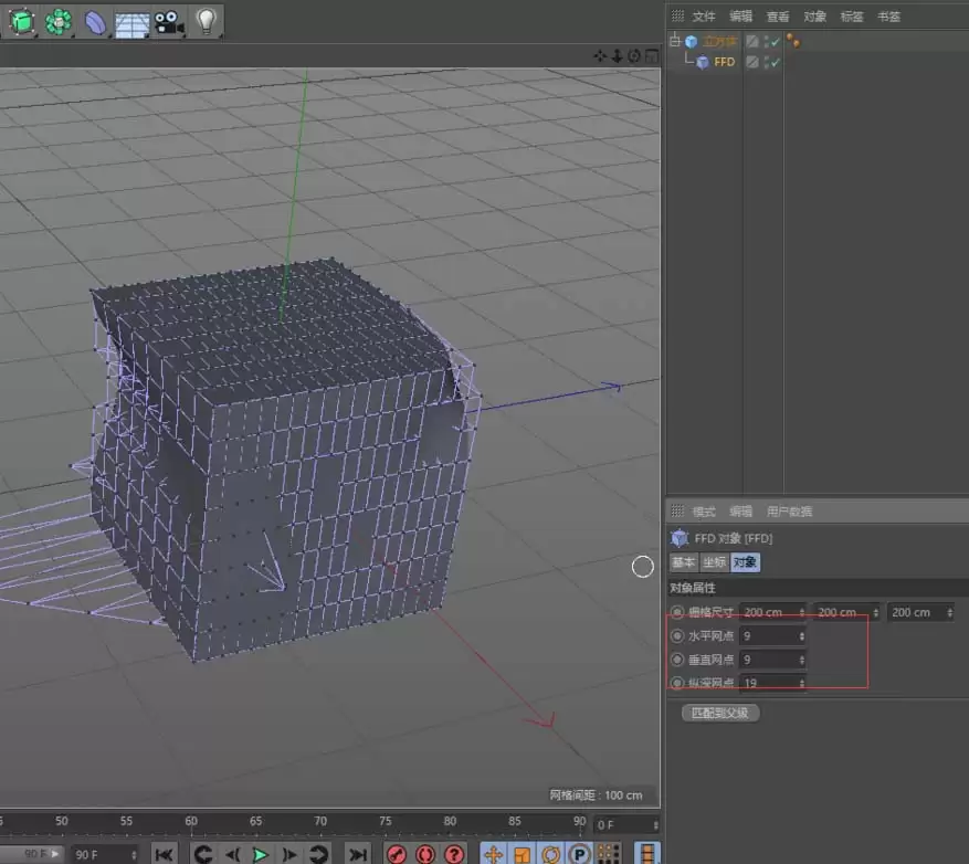
若变形效果不够精细,可能是控制笼网格密度不足。在FFD效果器的属性面板中,调整“网点X/Y/Z”的数值,可以增加控制点的数量。分段数越多,控制点越密集,能实现的变形细节也越丰富。


至此,即可自由发挥创意,通过拖拽控制点使模型产生圆滑的鼓出或弯曲变形。FFD效果器提供了一种非破坏性且平滑的变形方式,让模型塑形过程既高效又富有乐趣。亲自尝试,即可体验其便利与强大。
侠游戏发布此文仅为了传递信息,不代表侠游戏网站认同其观点或证实其描述