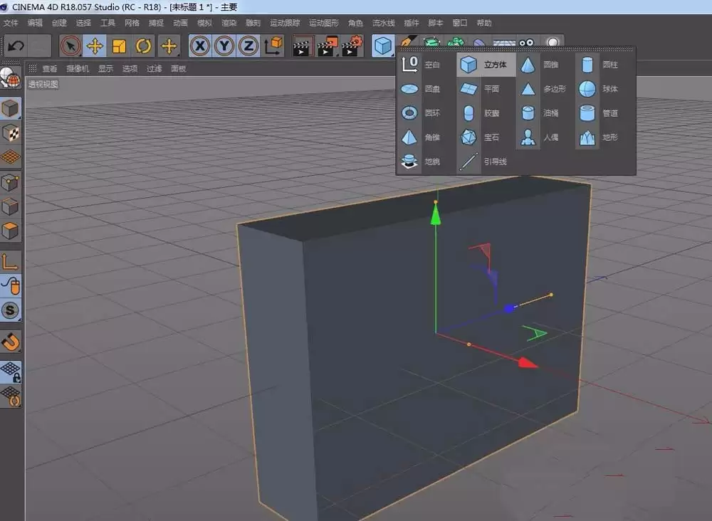
Cinema 4D挤压与内部挤压建模教程 本文将详细介绍Cinema 4D中挤压与内部挤压命令的使用方法。这两个命令是C4D建模的基础核心工具,广泛应用于产品设计与建筑结构创建。以下通过立方体实例,演示完整的操作流程。 准备模型:创建立方体并转换 首先启动Cinema 4D软件,创建一个新的立方体对
本文将详细介绍Cinema 4D中挤压与内部挤压命令的使用方法。这两个命令是C4D建模的基础核心工具,广泛应用于产品设计与建筑结构创建。以下通过立方体实例,演示完整的操作流程。
首先启动Cinema 4D软件,创建一个新的立方体对象。不同软件版本操作基本一致,本文以R18版本为例。将立方体拖入视图,并适当调整其尺寸以便观察。
长期稳定更新的攒劲资源: >>>点此立即查看<<<

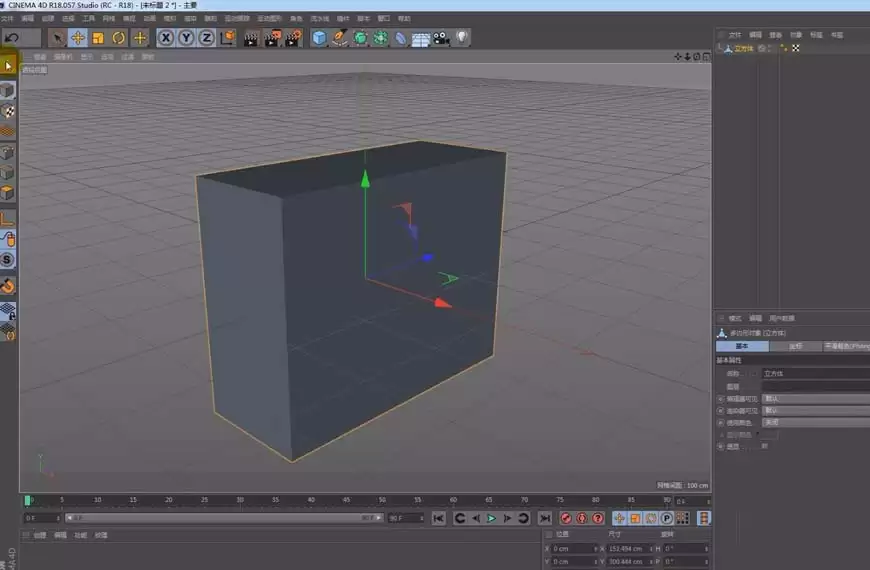
创建后需将立方体转换为可编辑对象,此步骤常被称为“C掉”或“塌陷”。选中立方体后按下键盘C键即可完成转换。转换为可编辑对象后,才能对其点、线、面元素进行自由编辑。

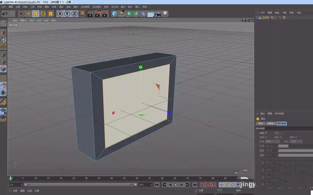
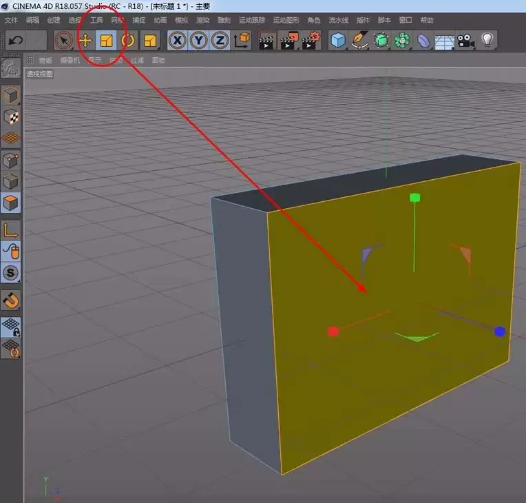
转换完成后,将界面左上角的模式切换为面模式。在面模式下,使用鼠标点击选择需要操作的模型表面。

内部挤压命令可在选中的表面内部创建新的轮廓面。常用方法有以下两种:
精确数值控制法:在选中面上点击右键,从上下文菜单中选择“内部挤压”。在视图中拖动鼠标,面将向内或向外收缩。此时可在右侧坐标管理器中输入精确的偏移数值,正负值控制收缩方向。



快速缩放操作法:选中面后,使用缩放工具(快捷键T),然后按住Ctrl键并拖动鼠标。此方法可快速实现内部挤压效果,拖动方向决定向内或向外扩展,适合快速造型构思。


挤压命令使面沿其法线方向延伸,从而生成三维厚度。常用方法如下:
菜单命令控制法:在选中面上点击右键,选择“挤压”命令。在视图中拖动鼠标即可挤出模型。右侧参数面板可输入精确的移动距离。



移动工具快捷键法:确保面处于选中状态,切换到移动工具(快捷键E),然后按住Ctrl键并沿坐标轴(如Z轴)拖动鼠标。此操作会沿该方向挤压出新的结构。注意:必须按住Ctrl键,否则仅为移动面而非挤压。



内部挤压与挤压命令常配合使用:先通过内部挤压创建轮廓,再利用挤压生成深度,即可快速制作凹陷或凸起结构。掌握精确数值输入与快捷键拖动两种方法,能有效提升Cinema 4D建模工作效率。
侠游戏发布此文仅为了传递信息,不代表侠游戏网站认同其观点或证实其描述