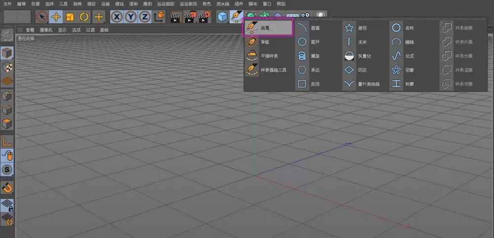
Cinema 4D红酒杯建模教程:轻松掌握旋转建模法 你是否想用Cinema 4D快速创建出精致的红酒杯模型?“旋转”生成器配合样条线是最高效的方法之一。本教程将分步指导你,从绘制轮廓开始,完成一个完整的高脚杯建模。 步骤一:准备轮廓线条 首先,在工具栏中找到并点击激活【画笔】工具。这个工具将作为你
你是否想用Cinema 4D快速创建出精致的红酒杯模型?“旋转”生成器配合样条线是最高效的方法之一。本教程将分步指导你,从绘制轮廓开始,完成一个完整的高脚杯建模。

首先,在工具栏中找到并点击激活【画笔】工具。这个工具将作为你绘制酒杯剖面的虚拟画笔。

接着,将视图窗口切换至【正视图】。锁定此视角至关重要,它能确保你绘制的剖面线条保持平直,为后续的旋转操作奠定精确基础。

现在,使用画笔工具绘制高脚杯的剖面线。关键技巧在于:只需绘制最终需要旋转的那一半轮廓。

绘制时需注意两个核心要点。第一,线条应为开放状态,无需闭合。第二,必须确保线条严格关于Y轴对称。这意味着线条起点和终点的X坐标应精确设置为0。

如果点的坐标未对齐,可以在坐标管理器中直接调整点的位置参数,手动将X值修正为0。精确的坐标是获得完美模型的前提。

轮廓线准备完成后,进入核心环节。在对象管理器中新建一个【旋转】生成器,然后将绘制好的样条线拖入旋转生成器下方,使其成为其子级。这个操作即是命令软件:围绕Y轴旋转此轮廓以生成模型。

切换到透视视图查看成果。一个基础形态的红酒杯模型即刻生成。整个过程简洁高效。

如果生成的杯身棱角过于明显,可在旋转对象的属性面板中,逐步增加“细分数”的数值。提高细分数将使模型表面变得更加光滑圆润。

此外,调整旋转生成器的“角度”参数,可以轻松生成模型的剖面视图。此功能对于检查内部结构或制作特殊展示效果非常实用。

掌握此方法的核心原理后,即可灵活应用。只需返回调整最初样条线的形状,例如改变杯肚的弧度或杯脚的曲线,便能快速创建出不同款式的酒杯,如优雅的香槟杯。这正是Cinema 4D旋转建模法的强大与便捷之处。
侠游戏发布此文仅为了传递信息,不代表侠游戏网站认同其观点或证实其描述