秘塔写作猫账号注销步骤详解 如果您需要退出秘塔写作猫或清理账户,可以通过以下流程完成账号注销。整个过程步骤明确,操作简便。 如何注销秘塔写作猫账号? 注销账号的操作路径统一清晰,主要从个人中心进入账户设置即可找到相应选项。下面是详细的操作指引。 第一步:进入个人中心 在秘塔写作猫任意页面,点击右上角
如果您需要退出秘塔写作猫或清理账户,可以通过以下流程完成账号注销。整个过程步骤明确,操作简便。

注销账号的操作路径统一清晰,主要从个人中心进入账户设置即可找到相应选项。下面是详细的操作指引。
第一步:进入个人中心
在秘塔写作猫任意页面,点击右上角“我的”按钮,即可进入个人中心界面。

第二步:打开账户设置
在个人中心页面左侧导航栏中,找到并点击“账户设置”选项,进入账户管理页面。
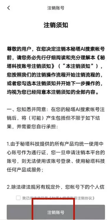
第三步:点击注销账户
在账户设置页面中,向下滚动找到“注销账户”按钮,直接点击进入下一步。

第四步:确认注销
系统将弹出确认窗口,请输入登录密码并点击“确认注销”按钮,即可完成账号注销操作。

以上即为秘塔写作猫账号注销的完整流程。请注意,账号注销后通常无法恢复,操作前请确保已备份或处理完毕相关数据。
侠游戏发布此文仅为了传递信息,不代表侠游戏网站认同其观点或证实其描述