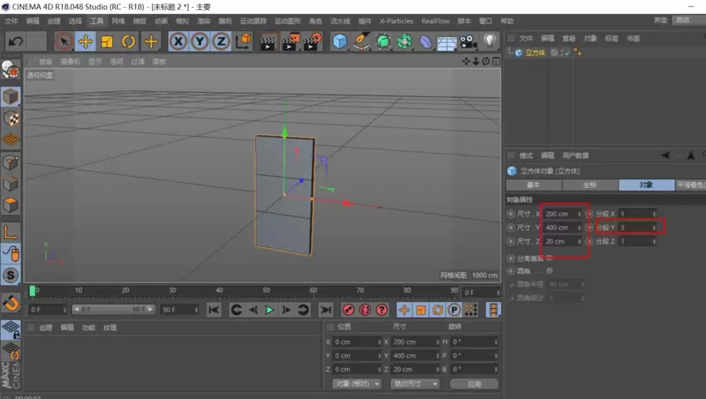
Cinema 4D心形建模教程 在Cinema 4D中制作一个规整美观的心形模型,其实无需使用复杂的曲线工具。从一个基础立方体开始,通过简单的步骤即可完成。本教程将详细介绍这一流程。 第一步是创建基础几何体。从创建菜单中新建一个立方体。调整其分段数,建议将X、Y、Z方向的分段均设置为3或4。这一步的

在Cinema 4D中制作一个规整美观的心形模型,其实无需使用复杂的曲线工具。从一个基础立方体开始,通过简单的步骤即可完成。本教程将详细介绍这一流程。

第一步是创建基础几何体。从创建菜单中新建一个立方体。调整其分段数,建议将X、Y、Z方向的分段均设置为3或4。这一步的目的是为后续塑造心形轮廓准备足够的基础网格。

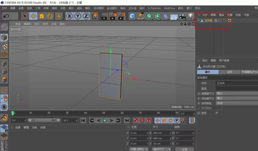
创建模型后,按下键盘上的C键。此操作可将立方体从参数化对象转换为可编辑多边形对象。完成转换后,才能对模型的点、线、面进行自由编辑。

接着切换至面模式。由于最终模型将使用细分曲面进行平滑处理,初始阶段应保持布线简洁。我们计划使用对称生成器制作另一半模型,因此需要选中并删除图中箭头所指的侧面。这一步骤能避免后续细分时在模型中心产生不必要的面连接。


现在,在对象管理器中找到对称生成器,将编辑好的半侧模型拖入作为其子对象。微调半侧模型的位置,使其分割线与对称轴精确对齐。至此,一个完整的心形基础框架便快速生成。

基础框架棱角较为分明。在对称生成器上方添加一个细分曲面生成器,并将对称对象拖入其子级。此时模型的边缘将变得圆滑流畅,心形的柔美形态初步显现。


最后一步是精细调整造型。选中原始的立方体对象,进入点模式。综合使用移动工具与缩放工具,耐心调整心形关键位置的点。例如将顶部两点向内移动以形成心形凹陷弧线,将底部点向下拉伸以塑造心尖。经过多次观察与调整,一个饱满标准的3D心形模型即制作完成。
侠游戏发布此文仅为了传递信息,不代表侠游戏网站认同其观点或证实其描述