DNF群猎美学誓约套装效果详解 “群猎美学·誓约”套装以其鲜明的机能风外观吸引了众多猎人。然而,一套装备的核心价值在于其带来的实战能力提升。本文将详细解析这套套装的各项效果。 套装核心属性分析 “群猎美学·誓约”是一套史诗级防具套装,其核心定位是在提供坚实基础属性的同时,重点提升角色的技能攻击力、速

“群猎美学·誓约”套装以其鲜明的机能风外观吸引了众多猎人。然而,一套装备的核心价值在于其带来的实战能力提升。本文将详细解析这套套装的各项效果。
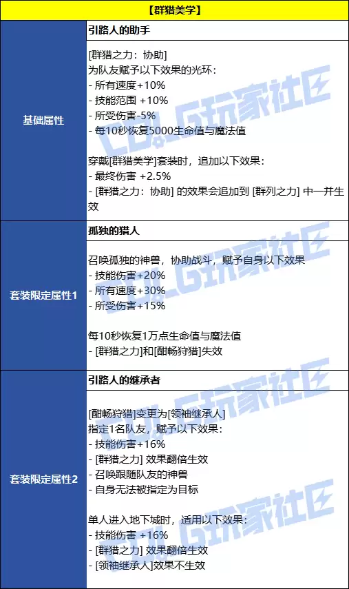
“群猎美学·誓约”是一套史诗级防具套装,其核心定位是在提供坚实基础属性的同时,重点提升角色的技能攻击力、速度与暴击属性。
单件装备提供了显著的力量或智力加成、攻击速度与施放速度提升,部分部位还增加了暴击率。这一配置旨在优化依赖攻速与暴击职业的作战手感。
套装效果带来质的飞跃:三件套通常激活强力的常驻属性,如最终伤害或力量智力提升;五件套则提供高百分比的技能攻击力加成。该套装的五件套效果对核心输出技能的提升幅度,在同级别史诗装备中颇具竞争力。
除了直观的属性加成,该套装的特色在于其触发式增益机制。这些效果需要玩家在战斗中主动触发或利用。
例如,攻击时有概率获得持续性的属性强化增益,或释放特定技能后大幅缩短其他技能的冷却时间。这些机制依赖于玩家的输出节奏与技能衔接水平,熟练运用可极大增强伤害续航能力,为操作娴熟的玩家提供了发挥空间。
此外,套装可能包含契合“狩猎”主题的专属效果,如对特定种族敌人的额外伤害,或队伍增益光环。在对应的副本环境中,这些特效将发挥重要作用。
这套装备最适合依赖攻击速度、拥有多段高频攻击技能的职业。例如,部分以快速连击见长的物理百分比职业,能充分享受其提供的速度与暴击加成,实现极高的输出频率。
搭配上,建议以“群猎美学·誓约”作为核心防具,并根据职业特点选择互补的武器、首饰和特殊装备。若套装已提供充足暴击,首饰可考虑选择追加伤害或属性强化类,以实现伤害收益最大化。
目前,该套装主要通过高级副本产出、相关委托任务以及特定材料兑换获取。获取过程需要投入一定的游戏时间与资源。
总的来说,“群猎美学·誓约”套装是一套强度可靠、机制有趣的史诗防具。它不仅提升了角色属性,更引入了一套值得玩家深入研究的输出逻辑。对于注重操作手感与伤害能力的玩家而言,这是一套值得追求的高阶装备。熟练掌握后,将显著提升战斗效率与体验。
侠游戏发布此文仅为了传递信息,不代表侠游戏网站认同其观点或证实其描述