C4D怎么创建翡翠材质的立体字 咱们先从软件启动开始。打开C4D,准备好你的创作舞台。 第一步,创建文本对象。在场景中新建一个文本,这时你可以按住Alt键并拖动鼠标左键,把视图调整到一个舒服的角度。接下来,右侧的属性栏就是你的主控台,在这里修改文本内容。改完之后,记得单击一下页面的空白处,修改的内容

咱们先从软件启动开始。打开C4D,准备好你的创作舞台。

第一步,创建文本对象。在场景中新建一个文本,这时你可以按住Alt键并拖动鼠标左键,把视图调整到一个舒服的角度。接下来,右侧的属性栏就是你的主控台,在这里修改文本内容。改完之后,记得单击一下页面的空白处,修改的内容就实时更新出来了。

光有文字轮廓还不够立体,我们需要一个“胚体”。创建一个立方体,同样用T键(缩放工具)调整它的大小。这里有个小技巧:在空白处拖动鼠标,可以进行等比例缩放,这样形变更可控。然后,按住鼠标中键切换到正视图,再滚轮放大视图细节。按下E键切换到移动工具,把立方体摆放到你计划好的起始位置。至于具体放哪、分段数设多少,这就得看你文字本身的笔画结构和想要的细节程度了。

关键的一步来了:用立方体“雕刻”文字轮廓。先设置好立方体的分段数,然后选中它,按下C键,将其转换为可编辑多边形。接着,在左侧工具栏进入“面”层级,选中立方体侧面的一个面。切换回正视图,按住Ctrl键并拖动轴向箭头,就可以复制这个面。连续复制3到5个面后,进入“点”层级。按键盘0键切换到框选工具,记得在右侧选项里取消勾选“仅选择可见元素”,这样才能选中背面的点。现在,拖动这些点,让这一串立方体面尽可能地去贴合文字的轮廓。遇到笔画内部有弯折的地方,适当多复制几个点来匹配曲线,会让造型更精准。(操作时,可以按N-B键切换光影着色线框显示,看得更清楚。)过程中,R键是旋转,Shift键配合拖动可以等比例调整,这些快捷键能大大提升效率。


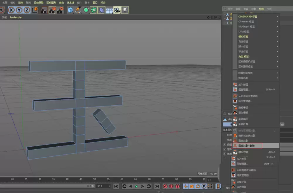
当所有笔画的轮廓都用立方体“勾勒”完毕后,就该把它们整合成一个整体了。在对象管理器中,选中所有构成文字的立方体图层,右键选择“连接对象+删除”。然后,为这个合并后的对象添加一个“细分曲面”生成器,并把文字拖进去作为它的子级。最后,将这个细分曲面也按C键转换为可编辑对象。看,一个光滑的、拥有气泡般圆润感的立体字模型就诞生了。

模型是骨架,材质才是灵魂。接下来制作翡翠质感。在材质面板底部双击,新建一个材质球。双击它进入属性设置,首先点击“颜色”通道,选择一个你心目中翡翠的基底色。然后进入“反射”通道,添加一个“默认高光”。
反射参数的设置是精髓:将类型改为“反射(传统)”。粗糙度给个10到20之间的值,模仿玉石内部的微颗粒感;反射强度拉到70到90,让表面有温润的反光;高光强度设置在80到90,使高光点清晰但不过于刺眼。至于“凹凸”强度,通常翡翠表面较为光滑,所以给10以下的值,甚至不给也可以。需要注意的是,“层颜色”参数,这里控制的是反射高光的色泽,因为它之前设置的颜色就是绿色,所以这里也建议给一个偏绿的颜色,这样高光会泛着淡淡的翠色,更逼真。
设置完成后关闭窗口,直接将这个材质球拖拽到右侧对象管理器里的“细分曲面”对象上,材质就赋予成功了。


最后,按下Ctrl+R渲染预览一下效果。瞧,一个色泽温润、质感通透的翡翠材质立体字,就已经完整地呈现在你眼前了。

侠游戏发布此文仅为了传递信息,不代表侠游戏网站认同其观点或证实其描述