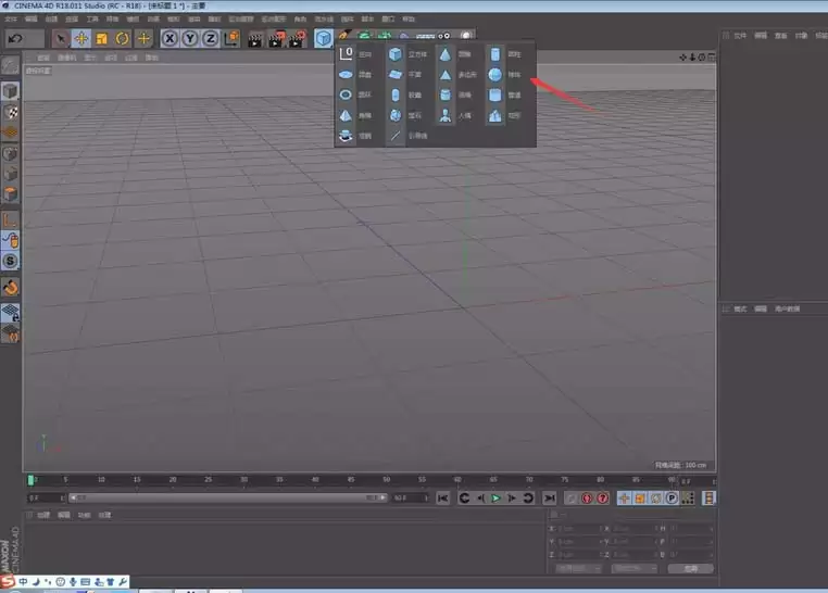
Cinema 4D球体怎么变成椭圆 想给一个标准的球体“捏”成椭圆?这事儿比想象中简单。整个过程的核心,其实就藏在“坐标”参数里。咱们一步步来看。 首先,打开C4D,在工具栏找到那个默认显示的立方体图标。注意,这里可别有“所见即所得”的误解——它虽然显示为方块,但实际上是一个包含了多种基础几何体的下
想给一个标准的球体“捏”成椭圆?这事儿比想象中简单。整个过程的核心,其实就藏在“坐标”参数里。咱们一步步来看。
首先,打开C4D,在工具栏找到那个默认显示的立方体图标。注意,这里可别有“所见即所得”的误解——它虽然显示为方块,但实际上是一个包含了多种基础几何体的下拉菜单。

接着,用鼠标左键按住这个图标别松手,菜单会展开,这时选中“球体”选项。

在视图窗口拖动鼠标,创建一个球体。创建好后,记得在对象窗口中点击选中它,确保后续操作是针对这个球体进行的。

接下来的步骤是关键。将界面右侧的属性管理器面板,切换到“坐标”选项卡。这里控制着物体的位置、旋转和缩放。

看,奥秘就在这里——“缩放”参数下设了X、Y、Z三个轴向的数值。默认情况下,球体三个轴向的缩放值都是1,所以它是个完美的正球体。想要它变椭圆?原理很简单:不对称地改变这些数值。比如,只增大X轴的数值,球体就会在X方向上被拉长,变成一个椭球体。同理,任意调整其中一到两个轴向的数值,都能得到不同形态的椭圆。

如果想进行更精确的尺寸控制,直接点击每个缩放数值框,输入具体数字即可。比方说,输入“X:200%,Y:100%, Z:100%”,就能得到一个在X轴方向上加倍拉伸的标准椭圆体。

怎么样,是不是挺直观的?归根结底,在C4D里将球体变形为椭圆,本质上就是通过修改其坐标属性中的非均匀缩放值来实现的。掌握了这个思路,后续对其他基础形体做类似变形操作,也就触类旁通了。
侠游戏发布此文仅为了传递信息,不代表侠游戏网站认同其观点或证实其描述