Cinema 4D怎么建模立体的小石凳模型 好的,咱们先从准备基础框架开始。创建一个新的场景,然后在视图中拖出一个立方体作为起始形状,这是建模的起点。 接下来,需要对立方体进行初步的形态调整。你会看到一个类似下图的图形;这时,进入对象的属性面板,调节它的XYZ尺寸,目标是得到一个矮胖的长方体,作为石

好的,咱们先从准备基础框架开始。创建一个新的场景,然后在视图中拖出一个立方体作为起始形状,这是建模的起点。

接下来,需要对立方体进行初步的形态调整。你会看到一个类似下图的图形;这时,进入对象的属性面板,调节它的XYZ尺寸,目标是得到一个矮胖的长方体,作为石凳整体结构的雏形。调整后的效果大致如下:


现在,开始进行核心的结构分离。选中当前这个立方体,按住键盘上的Ctrl键,然后用鼠标拖动它,就能复制出一份全新的对象。这个新复制出来的立方体,咱们稍作压扁,并将它移动到下方,它就成为了石凳的其中一条“腿”或“脚”,具体布局可以参考下面的示意图:

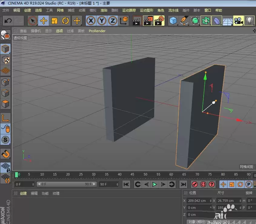
别停,继续复制操作。再次选中原始的或刚复制的立方体,同样按Ctrl键并拖动复制出一份。这次,需要把这个新对象的纵向高度(通常是Y轴)拉大,将它做得扁平而又宽大。这一步完成后,它便从“脚”的角色转换,成为了盖在上方的“石凳面板”,具体形态如下方图片所示:

当然,这时面板的方向可能还是竖直的,这看起来可不像个凳子。所以,需要用到旋转工具,将它沿着合适的轴向旋转90度,让它恢复水平状态,摆放效果如下:


最后一步,是进行精确对位。在软件界面切换到四视图模式,尤其是在顶视图里,能够清晰地看到各个部件的平面投影。在这里,细微地调节石凳面板的大小,并确保它稳稳当当地居中放置在凳脚的上方。完成这一步调整后,一个简洁立体的石凳模型就大功告成了,最终对齐效果可以参考这张顶视图:

侠游戏发布此文仅为了传递信息,不代表侠游戏网站认同其观点或证实其描述