C4D简怎么做彩色的套环 想在C4D里快速做出一个色彩缤纷的套环效果吗?这事儿其实没你想的那么复杂,跟着下面这几个清晰的步骤走,几分钟就能搞定。咱们的目标很明确:用克隆工具搭配简单的参数调整,做出一组由大到小、颜色各异的圆环堆叠效果。 1、万事开头,先来个基础造型。在场景里新建一个【圆环】对象,这将
想在C4D里快速做出一个色彩缤纷的套环效果吗?这事儿其实没你想的那么复杂,跟着下面这几个清晰的步骤走,几分钟就能搞定。咱们的目标很明确:用克隆工具搭配简单的参数调整,做出一组由大到小、颜色各异的圆环堆叠效果。
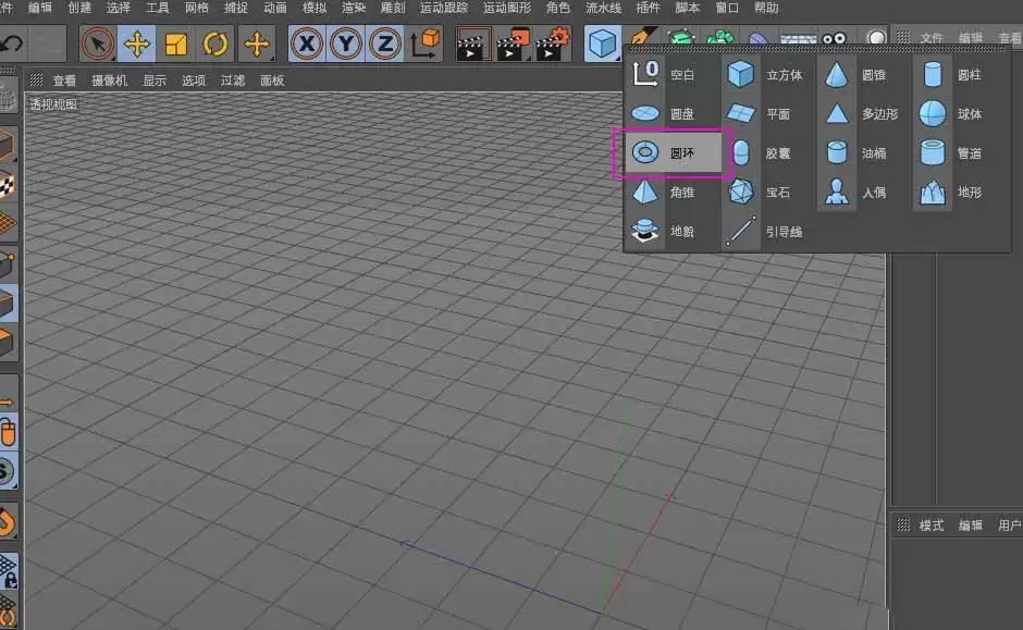
1、万事开头,先来个基础造型。在场景里新建一个【圆环】对象,这将是咱们所有套环的“基本单元”。

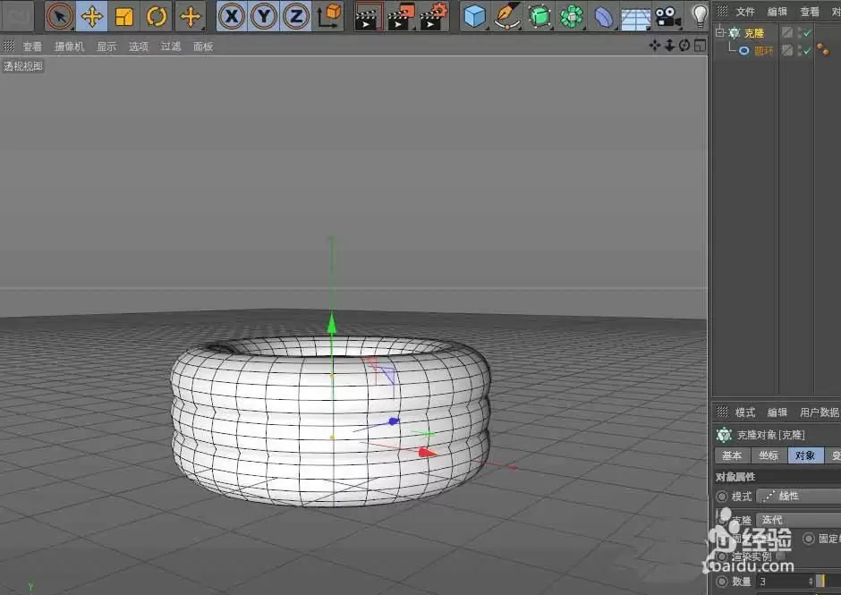
2、接下来请出核心工具:选择【运动图形】菜单下的【克隆】,并把它作为圆环的父级对象加入。这一步是关键,它意味着我们要开始“复制”和“排列”了。
3、瞧,基础的克隆效果已经出来了。但这显然不是我们想要的最终样子,下面才是施展拳脚的地方——调整各项参数。

4、首先看【对象】属性。这里的模式默认就是“线性”,保持不动就好,我们正是要这种线性的堆叠。

5、现在来设置套环的数量。把【数量】参数修改为8,这样你就能得到8个依次排列的圆环了。

6、怎么做出从下往上越来越小的感觉?秘诀在【缩放】参数。把X、Y、Z三个轴向的缩放值分别改成90%。这样一来,每个新克隆出的圆环都会比上一个缩小10%,递减的层次感就出来了。

7、光有大小变化还不够,位置也得拉开。调整【位置】的Y值,让圆环在垂直方向上分开。一个实用技巧是:以最底下两个圆环为基准,调整到它们刚好接触的状态,这样整体的间距就自然了。

8、为了让排列更精准,不妨切换到正视图。接着,把【步幅】模式改成“累积”,然后微调【步幅尺寸】。这个操作能让你更直观地控制每个圆环之间的位移关系。

9、参数都调满意了吗?包括圆环自身的粗细等属性也确认好。接下来是关键一步:在克隆对象上【右键】,选择【当前状态转为对象】。这意味着我们将把这一组动态的克隆效果,转化为实实在在、可独立编辑的多个模型。

10、操作完成后,你会发现原来的【克隆】对象“复制”出了一组全新的圆环组合。而最初的克隆对象可以隐藏或删除了,我们现在要对付的是这堆独立的圆环。

11、重头戏来了——上色!由于每个圆环都已经是独立对象,赋予不同颜色变得轻而易举。创建多个材质球,调成你喜欢的颜色,然后挨个拖给不同的圆环即可。五彩斑斓的效果,全靠这一步实现。

12、大功告成!最后渲染一下看看整体效果。如果觉得某个圆环的位置或颜色还有调整空间,没问题,回到上一步继续微调,直到你满意为止。

整个过程就是这样:从单个圆环出发,通过克隆和参数化调整快速生成结构,再转为独立对象进行个性化着色。思路清晰,操作也直接,多尝试几次,你肯定能玩出更多花样。
侠游戏发布此文仅为了传递信息,不代表侠游戏网站认同其观点或证实其描述