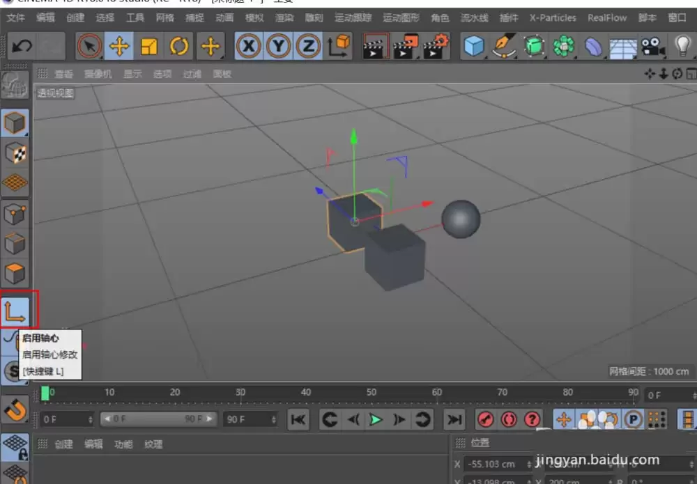
c4d对象怎么改变坐标 刚创建的对象,它的坐标轴(也叫轴心)默认是在对象的中心位置,这很合理。但实际操作中,你肯定遇到过这种情况:需要让对象绕着某个特定的点旋转,或者希望从对象的某个边缘开始移动——这时候,改变坐标轴的位置就成了关键一步。 怎么做呢?首先得满足一个前提:对象必须转换为可编辑多边形。完
刚创建的对象,它的坐标轴(也叫轴心)默认是在对象的中心位置,这很合理。但实际操作中,你肯定遇到过这种情况:需要让对象绕着某个特定的点旋转,或者希望从对象的某个边缘开始移动——这时候,改变坐标轴的位置就成了关键一步。

怎么做呢?首先得满足一个前提:对象必须转换为可编辑多边形。完成这一步后,重点就来了。找到并点击工具栏上的“启用轴心”按钮(记住它的快捷键是L),这个操作就像打开了坐标轴的“编辑模式”。此时,你就能像操作普通物体一样,用移动、旋转工具来随意调整坐标轴的位置了。

把坐标轴拖拽到你预想的位置后,只需要再次点击“启用轴心”按钮,关掉这个编辑功能就行了。看,就是这么简单。

完成之后,这个对象的“中心”就已经被你重新定义了。之后所有的移动、旋转、缩放操作,都会以这个新坐标轴为中心展开,这为精确控制和复杂动画带来了巨大的灵活性。
这里有个提高效率的小技巧:在移动坐标轴的过程中,可以顺手打开软件里的捕捉功能。它能帮你把坐标轴精准地对齐到对象的顶点、边缘或网格点上,定位起来又快又准。

那如果改了半天,又想一键回到最初的起点,把坐标轴复位到对象几何中心,该怎么办?别急,在顶部菜单栏找到“网格”菜单,选择“重置轴心”,然后再点击“轴居中到对象”,一切就恢复如初了。


侠游戏发布此文仅为了传递信息,不代表侠游戏网站认同其观点或证实其描述