首页 > 攻略合集 > 还有这种操作4

还有这种操作4 还有这种操作4 2020-12-08

还有这种操作4攻略大全,本次就为大家带来了还有这种操作4攻略大全,包括图文通关攻略汇总,还没通关的朋友千万不要错过。

  • gridview导出excel 有哪些核心功能与使用价值
    gridview导出excel 有哪些核心功能与使用价值
    数据呈现与结构化导出在数据处理与办公自动化中,将GridView等表格控件的数据导出至Excel是一项高频实用功能。其核心价值首先在于提升数据利用效率。用户无需手
    2026-04-22
  • 小米 CC9e刷机root_线刷宝root工具
    小米 CC9e刷机root_线刷宝root工具
    小米CC9e怎样获取Root权限?想给小米CC9e获取Root权限,方法其实有好几种。最常规的路径,是在解锁Bootloader(BL锁)之后,通过TWRP这类第三方Recovery刷入Ro
    2026-04-22
  • 巨量星图「星广联投」10月上新月报来袭!
    巨量星图「星广联投」10月上新月报来袭!
    星广联投10月上新月报发布各位伙伴久等了,新版月度更新已如期发布。本次升级聚焦于投放管理、素材运营与数据洞察三大关键环节,旨在进一步提升投放效率,助力预
    2026-04-22
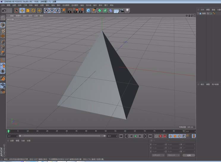
  • C4D怎么偏移模型的面
    C4D怎么偏移模型的面
    C4D怎么偏移模型的面好,我们直接进入正题,聊聊在Cinema4D里怎么给模型的面做偏移。这个操作在建模中很常用,无论是创建倒角、增加细节还是做出镂空效果,都离
    2026-04-22
  • 微信如何忽略微信电话
    微信如何忽略微信电话
    掌握这几个技巧,优雅地忽略微信电话工作中正焦头烂额,或是在一个需要安静的场合,微信电话的铃声突然响起——这种场景想必你我都经历过。直接挂断略显生硬,但
    2026-04-22
  • 特朗普宣布延长对伊朗停火
    特朗普宣布延长对伊朗停火
    特朗普宣布延长对伊朗停火,谈判窗口开启但军事压力未减国际局势的变化,有时比预期更为迅速。4月22日,美国前总统特朗普通过其社交平台发布的一则消息,为持续
    2026-04-22
  • 《王者荣耀世界》河洛位置一览
    《王者荣耀世界》河洛位置一览
    《王者荣耀世界》河洛在哪?一张图带你读懂核心地图架构《王者荣耀世界》是一款基于国民级IP打造的开放世界手游,其强大的引擎技术构建了一个宏伟的冒险世界。玩
    2026-04-22
  • DNF2026男魔法师选什么徽章属性好
    DNF2026男魔法师选什么徽章属性好
    2026年男魔法师徽章属性选择指南对男魔法师玩家而言,徽章属性搭配至关重要,正确的选择能带来显著的战斗力提升。本文将详细解析2026年男魔法师各部位的徽章选择
    2026-04-22
  • linux文本编辑器 新手如何快速了解核心功能
    linux文本编辑器 新手如何快速了解核心功能
    Linux文本编辑器家族概览对于Linux新手,掌握文本编辑器是理解和使用系统的基础。它不仅是编辑配置、编写脚本的必备工具,也是深入系统管理的入口。Linux文本编
    2026-04-22
  • vivo y73s手机密码忘了怎么刷机?一键解锁法 极速开机
    vivo y73s手机密码忘了怎么刷机?一键解锁法 极速开机
    最令人烦恼的手机问题应该是忘记密码了,挖坑给自己跳的感觉下面线刷宝在下为大家带来完美刷机解锁教程,想要刷机的朋友们要看仔细了。手机锁屏密码忘了,那
    2026-04-22
湘ICP备14008430号-1 湘公网安备 43070302000280号
All Rights Reserved
本站为非盈利网站,不接受任何广告。本站所有软件,都由网友
上传,如有侵犯你的版权,请发邮件给xiayx666@163.com
抵制不良色情、反动、暴力游戏。注意自我保护,谨防受骗上当。
适度游戏益脑,沉迷游戏伤身。合理安排时间,享受健康生活。