首页 > 攻略合集 > 跑跑姜饼人王国

跑跑姜饼人王国 跑跑姜饼人王国 2023-07-03

  • 如何查询铁路12306订单记录
    如何查询铁路12306订单记录
    三个方法快速查询12306订单记录,轻松管理出行信息在数字化出行时代,铁路12306为大家提供了高效便捷的购票服务。熟练掌握订单查询方法,已成为一项实用的“数字
    2026-04-05
  • punk什么时候上交易所
    punk什么时候上交易所
    关于Punk何时上线交易所“Punk到底什么时候能在交易所上线?”——这无疑是近期社区中最常被提及的问题之一。但遗憾的是,目前市场上既没有确切的日程安排,也未
    2026-04-05
  • 微软 Win11 新版 Copilot 内置完整 Edge 浏览器,内存占用飙升
    微软 Win11 新版 Copilot 内置完整 Edge 浏览器,内存占用飙升
    Windows11新版Copilot重大调整:内置完整Edge浏览器,内存占用显著增加据WindowsLatest报道,Windows11目前正在推送一个全新版本的Copilot。此次更新并非小幅
    2026-04-05
  • 晨报|《杀戮尖塔2》销量破500万 N网传出丑闻
    晨报|《杀戮尖塔2》销量破500万 N网传出丑闻
    晨播报:游戏行业迎来爆发与碰撞,销量激增与平台暗战并行今天是2026年4月4日星期六,欢迎收看最新游戏资讯。本期内容聚焦行业关键词:“爆发”与“碰撞”。一款
    2026-04-05
  • 豆包官网网页版快捷登录
    豆包官网网页版快捷登录
    豆包官网网页版:官方智能效率入口在提升日常效率的智能助手领域,字节跳动旗下的豆包已成为许多用户工作学习的得力助手。它凭借其丰富的功能和精准的响应,备受
    2026-04-05
  • 狗狗币走势图在哪里看
    狗狗币走势图在哪里看
    掌握狗狗币实时行情与历史走势想要及时把握狗狗币的市场动态?关注其实时价格与历史走势是关键。目前,已有多种便捷工具可供选择,例如主流的加密资产行情平台、
    2026-04-05
  • 腾讯光子全面进军3A游戏!开发核心理念曝光
    腾讯光子全面进军3A游戏!开发核心理念曝光
    腾讯光子工作室群发力原创游戏IP:从手游巨头向叙事领域战略升级近期在GDC2026上,腾讯核心工作室LightSpeedStudios(光子工作室群)宣布将重点投入原创IP的开
    2026-04-05
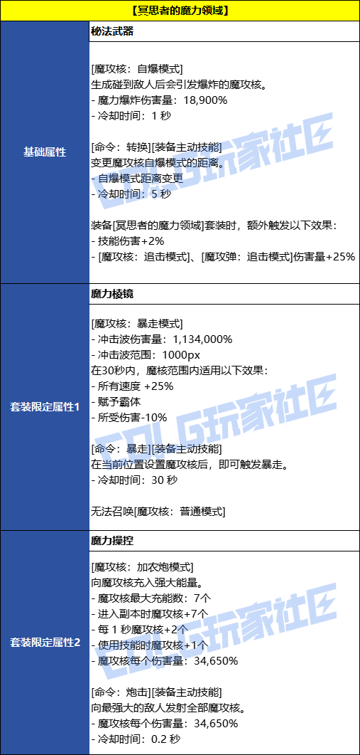
  • DNF魔力领域誓约套装效果一览
    DNF魔力领域誓约套装效果一览
    DNF魔力领域誓约套装属性与效果详解“魔力领域誓约”套装是DNF中备受玩家关注的高级装备。本文将详细解析其套装效果、核心属性、适配职业及配装思路,帮助玩
    2026-04-05
  • 创建nft要钱吗
    创建nft要钱吗
    制作NFT通常需要支付费用首先需要明确的是:制作NFT确实通常会产生相应的费用。具体费用的多少,取决于您选择的区块链网络、铸造平台以及操作流程。对于初次接触
    2026-04-05
  • 智慧商贸网页版登录
    智慧商贸网页版登录
    智慧商贸:商贸流通领域的智能管理解决方案在数字化浪潮的推动下,专为商贸流通领域设计的智慧商贸系统,正深刻改变着行业生态。这套由专业团队研发的智能管理工
    2026-04-05
湘ICP备14008430号-1 湘公网安备 43070302000280号
All Rights Reserved
本站为非盈利网站,不接受任何广告。本站所有软件,都由网友
上传,如有侵犯你的版权,请发邮件给xiayx666@163.com
抵制不良色情、反动、暴力游戏。注意自我保护,谨防受骗上当。
适度游戏益脑,沉迷游戏伤身。合理安排时间,享受健康生活。